Did I mention that I love CMOS overdrives?This beauty came in a long time ago,

This Snarling Dogs Black Dog was build in the USA by Charlie Stringer. It is an EHX Hot Tubes (CMOS Overdrive) clone with some weird values going on. I know it as a rather bad sound OD. Or is it?






These pedals made by Snarling Dogs really look amazing! The eyes light up when you engage the pedal. And there are some mods done to the effect to make it even more player friendly. The enclosure though feels a bit flimsy when you open it up. The potmeters though feel pretty sturdy and good.
Snarling Dogs launched a couple of pedals that fit the same schematic but with some mods:
– The Black dog; a version modelled after an EL34 poweramp OD
– The Tweed E. Dog; a version modelled after after a 6L6 poweramp OD
– The Blue Doo; a version modelled after after a 6V6 poweramp OD
(all three models came in two and three knob versions)
I only have experience with the black dog version.
The circuit
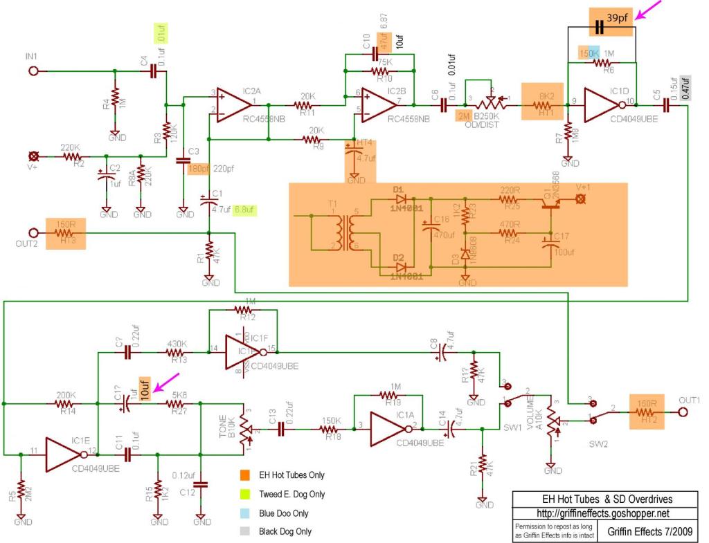
Opening up the unit makes sure it uses a CD4049 IC to make the overdrive. Inside is a beautifull circuit that mimics rhe EHX Hot Tubes perfectly with some mods. As you can spot, this pedal runs on 4.8V.

The Snarl / Bite control adds a Low Pass filter to the equation making the pedal less harsh. On the side is the Tone Control Bypass switch making the mids more stand out. Weird is the value of C7; usually this place is reserved for a value in pF’s. In this unit the value is 10 uF, making the filter works at 0.2Hz…… (thats low…….)
The Sound
When Ifirst got this pedal I didn’t like it. I was fueled by comments on the internet that this unit sounded bad and I started to mod the lots of it….. I never was really satisfied with the result.
Later I learned that this unit has a very unique sound that is quite usefull. I started to play different guitars and basses through different amps. And suddenly I really LIKED the way it sounds (after I replaced the modded parts back to stock). As you can see in the last pic, I lost some of the original wiring (but was quite glad I documented all I’ve done).
The verdict? This pedal sounds good on its own.
– Is it a Hot Tubes? No!
– Is it an EL34 poweramp OD? No!
But I can see where they were going for! And yes, it is usefull in its own way!
The sound of this unit is cleaner compared to the EHX version. You can easily get some nice clean boosted tones from it without too much OD. It gives a nice full mid sound to any single coil guitar. And it is a lot cleaner and less hissy sounding on the lower gain settings then the EHX.
The gain is again very CMOS like. middy and piercing with nice decay and dynamic response to you playing style and volume knob setting.
On bass it gets really muddy on the lower gain settings but shines on the higher. The bottom is tight and well preserved. And the bass cannot be unheared in the mix!
Mods

I share this last pic. I found it somewhere on the internet. I don’t know how accurate it is, but it makes the differences really visible!
A good read
I found this Blogger post and it really gives some insight in the story behind the Snarling Dogs pedals

Leave a comment