Vintage pedalboard / unknown builder
This page is a draft so I can share some information and pics of the pedalboard. I’ll update or add more information when more info is available
I’m still searching for leads. When interested or you know a good source, please contact me!!
Beginning
So I bought this pedalboard in 2020 as I was trigered by some labels. Could this be filled with vintage EHX parts?? I got it from a guy in Deventer and found it on ‘Marktplaats’. I got it the same night I discovered it.
Origins
The origins are unknown. I’ve searched A LOT! I’ve had some leads:
– A guy at Siemens should’ve build stuff like this for some professional artists in Belgium, the Netherlands and Germany
– Names: Dick Schoneveld?
The pedalboard looks really professional. I can’t find any information on the outside or inside of the pedalboard. What I think:
- All pedals have a date code around 1978; I guess that this pedalboard was made in this timeframe
- The PSU had some caps replaced later as the solder is touched. Also some solder joints are untouched. No date codes on the caps.
- One voltage regulator has a date code on it stating it is from ’79
- My best guess is that the pedalboard was for a Dutch or Belgian band, as the word ‘Galm’ is a Dutch word for reverb.
- The detachable power cord doesn’t rhyme with ’78 / ’79 but was common practise in the second half of the ’80’s
- The output is an XLR jack; also more fitting the ’80’s
- No gain pedal on it; maybe bass board? or keyboard board?
- I’ve tried contacting the number on the case (Soundhouse Hoogeveen) but the number is disconnected. I also searched on facebook for former employees of this shop, but no-one answers to my messages.
_
Pics
























_
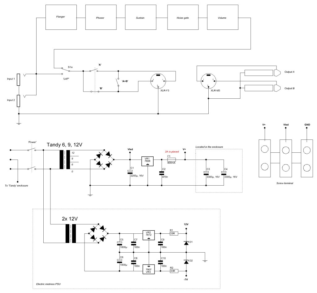
Schematic

_
If you know more? Recognise it? Or are just interested? Contact me!