I love Muffs.
I just have a very special place in my heart for the EHX Big Muff Pi. And although it isn’t fully functioning in a band situation, it sounds amazing!
As a bass player the vintage Russian Green Big Muff is just the best. It is Muff-ish and again it adds a lot of low end / low mids to the equation which works wonders for bass. So when EHX announced they would bring back the Green Russian Big Muff, I could really understand this!

The pedal is housed in the recogniseable EHX nano enclosures. The paint gives the pedal a beautiful mat look
The circuit
When opening the pedal you are greeted by a good engineerd PCB with a combination of SMD components and through-hole components. The writing on the PCB is just as expected: it fits the pedal it is placed in!




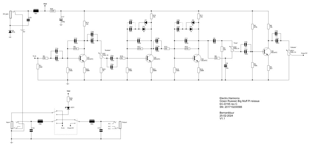
As I couldn’t find a suitable schematic of this unit (although I suspected it would follow the standard Green Russian schematic) I easily traced the pedal

As you can spot it follows the standard Russian Big Muff specs. The only difference is the double coupling caps; they tried to make a 110n cap by combining a 100n cap with a 10n cap. I don’t really think you’ll be able to hear the difference; at the same time I really appreciate the idea!
You can spot they also thought about doing this with the feedback loops caps, but they weren’t fitted in the end.
The sound
How does it sound? Well, it sounds like Russian Big Muff Pi!!
It sounds wonderful sweet with a lot of gain on tap with the ability to dial it down and turn it into a great little overdrive unit. I didn’t really found settings that were unusuable. At my favorite setting (on all muffs) it sound equally sweet.
Is it a true copy of an orgiginal? No! When I put a my vintage one next to this one they sound alike, but my vintage one sound a tad ‘better’. It is more complex, more driving / gain and a little more muddy in the low end making the effect more mushy or Muff-y. This new one though gives it much more clarity also on the lower gain settings, something I sometimes missed in my vintage unit.
In the end it is a worthy successor of the original Russian Big Muff! Now lets play some Riffs in some smoke!

Leave a comment