One of my favorite OD pedals (on bass) is the Fulltone Fulldrive 2 (not the Bassdrive??). I’ve encountered 3 different versions of this pedal.

This Blogger post got a great sumup of the different versions of the Fulldrive 1 and 2 and the way they look like. The Fulldrive (starting with the original Fulldrive 1) was designed in 1991 / 1992 in an attempt to make the standard Tubescreamer circuit a bit more interesting. The original model already had the ‘Boost’ footswitch available but not yet the controls or extra switches for more options. The first addition was the Boost knob to control the extra amount of boosted gain. Later, the comp-cut mode was available by pulling the volume control and even later the switches were added. Now, the model has made multiple deisgn-alterations up to the MOSFET design that is now standard.
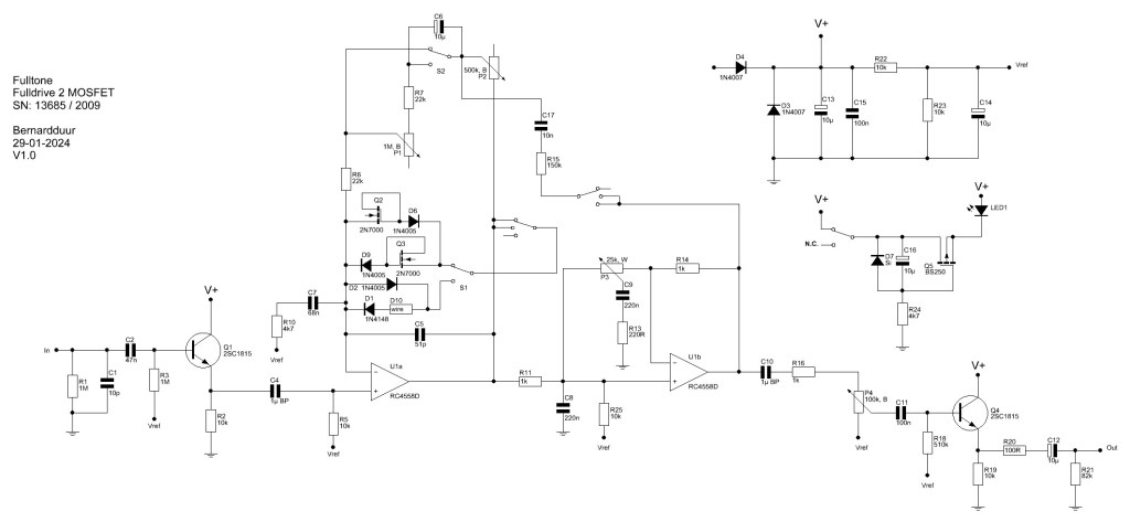
I’ve encountered three different Fulldrive 2 MOSFET versions: a 2007, 2009 and 2017 version.
The 2007 version:
Note the 47n cap around the opamp (C7). This value is equal to the original Tubescreamer. There is a germanium diode in series with the clipping diodes that are 2x a 1N4005.




The 2009 version:
Note that the germanium diode was replaced by a jumper. The 47n as seen in the 2007 version is replaced by a 68n cap. One 1N4005 diode in the clipping section is replaced by a standard silicon diode (1N4148).



The 2017 version:
Note the FET transistor (hard to see) and a resistor instead of the input cap. One resistor is missing (linking the input to Vref). This model follows the flow of the 2009 model.



The circuit:
The circuit of the Fulldrive 2 MOSFET is really close to the original Ibanez Tubescreamer circuit. The main difference is the cap located at the inverting input of the opamp. This cap determines (in combination with the nearby resistor (usually 4k7) the frequency response of the overdrive engine. In the loop of this opamp are the clipping diodes. In the MOSFET version a couple of MOSFETS are selectable for a different kind of gain character.
I made schematics of the different versions:
The 2007 version:

The 2009 version:

The 2017 version:

The sound
I am a big fan of the clipping sound of an Ibanez Tubescreamer. It is a very addictive booster that enhances mids and works brilliantly before an already overdriven amp or does wonders with a clean amp. With the gain set low the pedal acts as a clean-ish booster and with gain added it can give some nice thick leads. The mid emphasis is where the magic happens, to my personal opinion.
Fulltone build the Fulldrive on the foundations of this Tubescreamer, as most of the schematic is a 1:1 copy of the Tubescreamer. They’ve only changed the frequency of the mids emphasis of the overdrive engine (C7, can be located in most schematics above) to a slightly lower frequency to make the sound more thick and to increase the gain slighly. It was a great idea and the commercial launch was just in time: in 1994 the Boutique effects builders were just starting so Fulltone jumped right into the market.
Things changed though. The above named MOSFET version of the Fulldrive 2 (model 5 if I’m counting) has a lot of options to shape the tone the way you’d like. The Comp-cut option (removal of the diodes to give a more volume boost instead of clipping) was genius. And the addition of a flat mids function just added to this greatness.
On guitar, all models sound equally good. The 2007 model cuts more then fills and sound amazing on an already overdriven amp. The mid response is a tad higher then other models (47n / 720Hz emphasis) and makes the guitar cut through nice.
The 2009 moden though has more low end in the sound and makes the guitar more in the mix. Less cutting, but a good sound. The enlargement of the C7 cap (68n / 498Hz emphasis) makes the pedal also sound good on a cleanish guitar amp. This design was later kept in the newer models.The 2017 model sound equal to the 2009 model, although I’ve seen some come in for repairs as the FET gave out and needed a replacement.
On bass I adore the 2009 model. A while ago I shared a session with Mr. Pol (former bass player for Triggerfinger) and he enjoyed this model more then the Fulltone bass-designed Tubescreamer, the Fulltone Bassdriver. The enlargement of the C7 cap makes it more suitable for bass. Is it perfect? No! The pedal still cuts the low end a bit. But the overal growl, cutting and mid emphasis does also wonders on a bass guitar.
For me, I’ve added another switch on my 2009 model to add that low end and make it more Bassdrive when needed. It works wonders with a setup in which you need that low end. On most of my rigs though I’m getting the low end from other sources (stereo playing for example, or a clean blend) so I prefer the unit in it’s standard setting.
The Fulldrive 2 MOSFET is overall a great pedal for a lot of styles! Also on bass!
Leave a comment