This baby came in before and I LOVED it!
This Ibanez Overdrive II (also called the OD-855) is a very early overdrive pedal that was made for Ibanez by Maxon. The Overdrive I came before this pedal and was basically a Big Muff. This Overdrive II pedal though is something completely different and tends to lean more to the Distortion + side BUT with an added EQ stage.This EQ stage is quite recogniseable, as it’ll be used later in the TS808 Tubescreamer.

Basically it is the father of the tubescreamer. The model you see here is a V1.0 version (of the 5 versions that were made). No LED, no DC input (well, I added one later) and no true bypass (that was also added later). Tonehome has a great page on the differences.






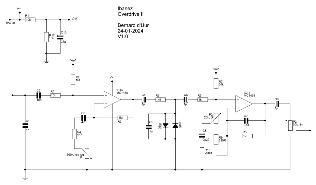
The circuit
Inside this pedal there is a sort of cross between a Distortion + (made by MXR) and the later Tubescreamer model. The diodes are silicon. A small board fits neat inside a plastic protector case and the unit is build around a MC1458 opamp. It was originally powered by a 9V battery, altough later models got a DC jack and a LED.
As I couldn’t find a fitting schematic, I made my own.

The sound
Is it a Tubescreamer?No! Is it a Distortion +? No! It even isn’t a Sonic Distortion, a model that was introduced later by Ibanez.
It is a model on it’s own. It has a very mild, clean boost sound when the gain is set to low. Raising it makes a great gritty overdrive / distortion sound that is very tweakble by the EQ knob. You’ll get the cutting sound of a D+ with the ability to shape it more to your sound. It is nastier then a Tubescreamer but much less biting then a D+. And it has a lot of dynamics.
It is unique and sound wonderful! Don’t expect the same overall sound as made by it’s succesor. You’ll enjoy it!
History
After I made a post on Freestompboxes.org more information was shared on this pedal with lots and lots of schematics. Check it out here!

Leave a comment