I get such nice things in!

I know Colorsound now for a long, long time. My very first pedal was a Colorsound Overdriver (maybe a nice thing to add on this page!! and I simply love the sound of that pedal!
Colorsound was created in 1967 by the brothers Larry and Joe Macari. Colorsound pedals were build by another Macari owned company: Sola Sound, based in Charing Cross road. In the years, Sola Sound also produced the pedals for other companies like Vox, Marshall and Carlsboro.
They sold these pedals from their shop, Macari’s Musical Exchange on Denmark St. in the Soho district. The exchange opened up in 1958 in the former premises of the Jennings Vox shop. The Macari brothers asked Gary Hurst, a former Vox amp tech, to create a version for them of the then fabled Maestro FZ-1 fuzz pedal. A big part of the Colorsound brand was build upon the remains of that design.
Colorsound build beautiful pedals that often spotted bright colors and specialised enclosures. In 1998 Colorsound decided to bring these vintage effects back to the market, handmade in London and looking just like the original pedals.

This Colorsound Fuzzphaze was something I haven’t seen before. It came in for some TLC and very little could be found on it.
The circuit
Even for Colorsound pedals this pedal is not fitting the way Colorsound pedals seemed to look. No bright colors, not the known wah wah enclosure in which most of their threadle pedals were housed. Instead a different designed enclosure with knobs next to a big threadle and two seperate footswitches to switch the fuzz and the phaser effect.
The fuzz unit has controls for gain, tone and volume. The speed of the phaser is controlled by moving the threadle up and down.




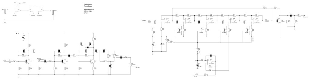
On the inside two seperate PCB’s are located stacked on top of each other. They share a common power supply by the means of a 9V battery. This pedal was made on the 9th of september 1976






All transistors on the unit were unmarked. As no schematic was avalailable, I traced the pedal.

The pedal needed a new powerline (both pedals weren’t connected to the power supply) and the PCB’s were seriously cracked. I also cleaned the switch as it didn’t want to switch anymore. After these fixes, the pedal roared again!
The sound
What can I say? It rocks!
The phaser sounds lush and the phase effect is really pronounced. After a BIAS the phaser turned out even better really taking control of the sound making the effect stand out! The threadle controls the speed of the unit. As this sounds like a great function the effect is only partially, as the threadle is a bit loose (common for Colorsound pedals) so you can’t really set a desired speed and letting go of the threadle. You turn on the effect by pressing down the threadle hard enough.
The fuzz effect though is a recreation of the Jumbo Tonebender pedal; a very simplified version of the EHX Big Muff Pi. It’s design gives you a lot of low end push and gain. This pedal really is a monster!! the overall volume though is low as part of the output volume is lowered by the resistor in series.
Turning them on both gives you a lot of control on the final sound. The phaser combined with the fuzz is amazing sounding and make the instrument stand out from the crowd. I enjoyed it, although I’d rather use both effect individual instead of together.
Links
Leave a comment