Sometimes I love to see rare and weird pedals. And when I saw an Instagram post of a friend on this pedal, I wanted to try it out, dig through the inside and just see what makes it tick!

Koda is a Polish pedal brand that started in the 80’s with building pedals under the name KOD. A small piece of history on KOD pedals can be found here (note: it is an April fools piece). KOD had a ‘Signal Processing Laboratory’ in Otwock, Poland (as can be found on their stickers on the back of the pedals). Later they changed their name to KODA. In the 2000’s Koda was bought by Exar Electronix, also a Polish Effects company.
KOD produced a pedal called the ‘Distortion’ in the early 80’s. Later they developed the ‘Distortion plus’ that was kept in line when the brand changed to KODA. The boxes and layout of the controls are similar between KOD and KODA pedals and both pedals have that known double DC input. On the effectsdatabase website are links to the old website with all KODA products.

The circuit
The pedal is housed in a solid metal enclosure with three knobs and a single footswitch. The knobs control the gain, tone and volume of the pedal. The KOD version of the pedal is documented with a schematic.

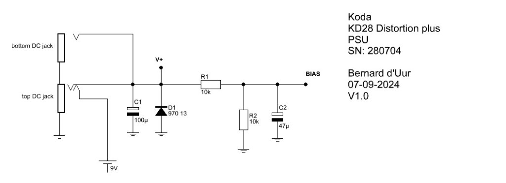
This circuit later changes in the KODA version. Online, at this freestompboxes.org post a schematic can be found of the KODA Distortion Plus. My unit is close to this schematic but still has some differences. I’ve added my differences into the schematic (in red) and added a second schematic of the power supply of this pedal, as it was missing.


This pedal is different to the original KOD pedal in a number of ways.
The keen eye spots the similarities with the Boss DS-1 Distortion pedal. The KODA Distortion Plus is even quite close to the basic circuit of the DS-1 with a very small difference: if you locate the small cap next to the clipping diodes, in the Boss it is 10n, in the KODA 1n.
(But hey, look at the KOD schematic; on that location there it is 10n).
The KOD / KODA is a Boss DS-1 knockoff that was produced from the 80’s into the 90’s in Poland. They even used a frequency compensated opamp in the KODA that is comparable to the same opamp in the Boss. The described opamp is close to being an LM301.



The double DC input (miniplug) is what puzzled me. Why two inputs? And why use two different jacks? Upon further inspection one DC jack has a metal enclosure that can ground to the pedal’s enclosure, the other DC jack has an isolated enclosure of plastic.
Edit 12-09-2024:
I made a big comment here upon the idea that KODA was ahead of it’s time to add a second DC input jack to add some extra voltage to the pedal. Basically a 9 + 9V way to create more headroom. And a lot of people got in touch with me to correct that! So thank you for this!
The original idea of a second DC jack is to daisy chain KODA pedals to a single DC power supply. You’d only need a mono-miniplug to mono-miniplug cable to connect PSU’s to each other. This, to my opinion, was also ahead of it’s time! We now live in a time in which Voodoo Labs ‘invented’ (or brought to the general public) a stable, isolated multi output power supply. Daisy chains weren’t that common and usually you’d use a single power supply per pedal. KODA invented a way connect the power supply from pedal to pedal. A really nice touch!
I got a bit played in this unit as the second DC jack, as pictured below, is different to the first one. Also, the second DC jack is isolated (and the first one isn’t). My best guess is that this second DC jack was replaced as the original one failed. Therefor the extra added metal legs on the back of the PCB.
Please, if you know more, get in contact with me!



Edit 12-09-2024:
My friend send me an image of the manual of a KOD pedal. In this manual they talk about the daisy chaining of pedals this way. I’m aware that this is a KODA pedal and not a KOD, but as they are related, it is the best evidence I needed.


The sound
Sometimes I love to add a good distortion pedal and just rock away on it. And when you put it next to a Boss DS-1, you can clearly hear the similarities. When turned up the unit just spits out fire breathing distortion with a tone that is close to the Boss DS-1. Yet, it sounds somewhat different. Where the Boss is much easier to setup, the knobs on the KODA work differently so, for example, the gain range is different. Also the tone of the KODA is brighter and is able to better cut through the mix without losing some good foundation. The addition of the extra DC jack a stroke of genius. I’ve never seen any other company doing this although it also adds a weak spot to the pedal. This addition makes the pedal way more ahead of it’s time.
Overal the sound is of a good distortion pedal that has some good, tasty tones. It easily brings you back to the 90’s and has more then enough volume on the tap. Last, this pedal is easily moddable as it has much more room on the inside of the pedal. Double win!
Links

Leave a comment