I LOVE vintage amps! And I LOVE stuff that is unknown or rare.
So when this German Voss Amplifier came along, I wanted to check it out!

And I can’t really find anything on it. Voss is a company from Western Germany that build guitars in the 50’s and 60’s. Sometimes you can spot it online for sale, but they are rare. The quality therefor is unknown to me.
As they also build electric guitars, I assume that they also started to offer amplifiers to these guitars. I have spotted one single post on a forum on a Voss Amplifier, but this is a solid state amp and is different in circuit to the amp on my bench.
At vintaxe.com you can get the catalogue of Voss guitars from the 60’s. In these catalogues no word is made about the Voss Amplifier though. All pictured amps were made by Dynacord, MES, Suprem and Schaller, other known German amp builders.

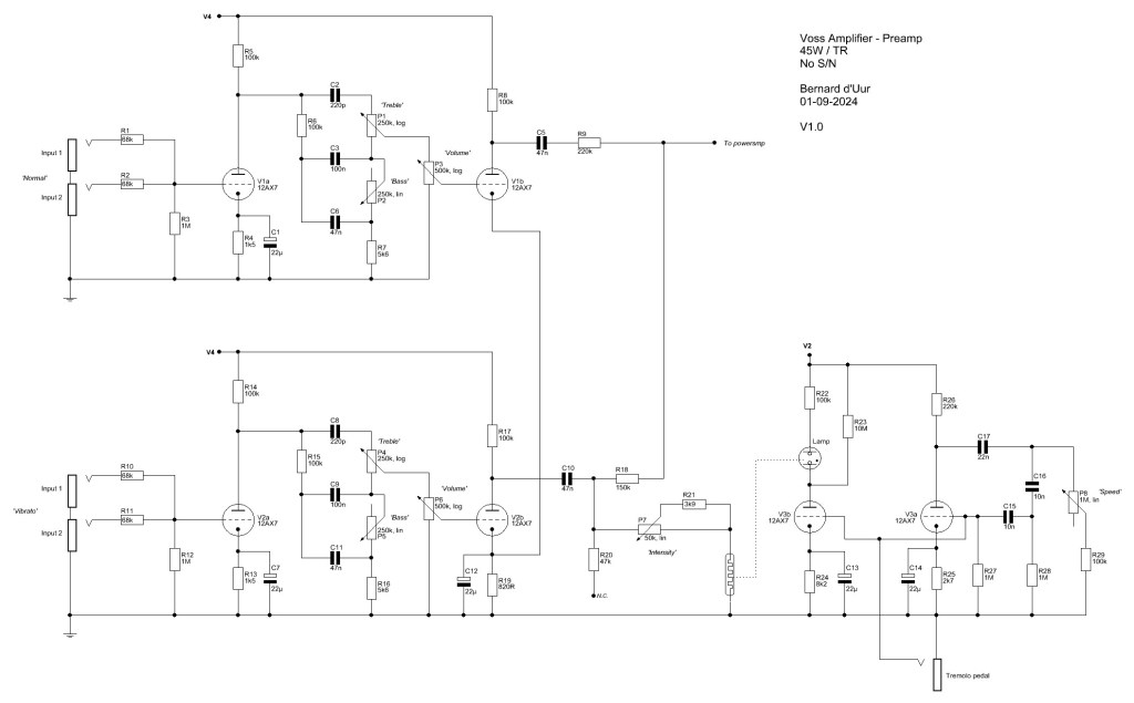
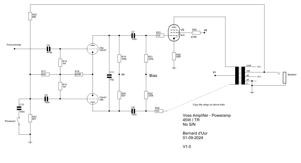
The circuit
The amplifier that visits my home is marked 45W / TR. I suppose this means the output wattage (45W) and has a tremolo. As you can spot it also has the holes / markings for a reverb knob (and jack) but the unit misses any reverb circuit. I guess that they produced multiple versions of the amp with all different aspects (and maybe price). Speakers are Dynacord speakers; I don’t know if these speakers were original.







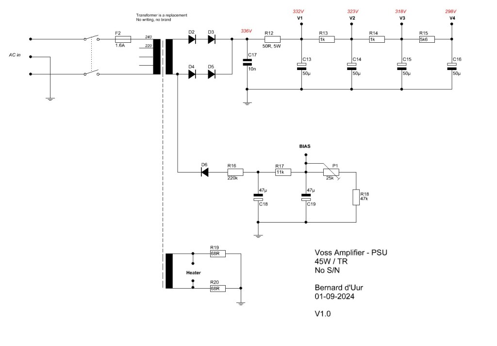
On the inside you can spot a dedicated turret board amp circuit designed over multiple boards. The signal caps were all replaced with other signal caps and the new caps were soldered upon the leftover legs of the old caps. I can’t think of a reason to do so, as you have turrets to de-solder en resolder, so a steady way to mount the new caps is possible. I replaced all the signal caps with good quality signal caps that were soldered upon the turrets. Also the radial electrolyte caps were replaced with axial ones as the radial ones didn’t fit and were soldered upon the resistors. Some of them were already loose. The power transformer was replaced by a new power transformer that was mounted on the outside of the chassis. It isn’t a good fit but it is secure and can do it’s job. The original can caps were already replaced with some good quality replacements.



I traced the amp:



On this amp I replaced all signal caps with Mallory 150 caps, replaced all radial electrolyte caps with axial ones and replaced the radial (and badly mounted) caps in the bias power supply with new axial ones (from F&T). I also replaced most power supply resistors with flame proof 2W metal oxide resistors for some more safety and stability. When I fired it up, one preamp tube was microphonic. All other preamp tubes measured just fine! The output tubes were replaced with a set of 5881’s to get into that vintage vibe; the 6L6 tubes the amp came with were pretty bad. The original kathode resistors on the power tubes were replaced with some quality 1 ohm resistors to measure the bias of the tube. The value used originally in the amp is not common. Because of the value it was maybe used to control or limit the tubes further or protect the tubes while warming up. Then again, the 1 ohm resistors make the bias readings much easier.
I replaced a single 220k in the tremolo circuit as that one was dead.
When the amp is turned on the bias power supply raises much slower then the high voltage power line. As the amp doesn’t have a standby switch, the powertubes are shortly set to a really high wattage and later, when the bias voltage rises, is drawn back to normal values of bias. I don’t see any strain on the power tubes in this short time so I don’t think I need to change the circuit.
When the amp was tried a big HUM was apparent in the circuit. The problem of this hum was traced to both preamps: with no preamps, no hum was heard. I traced the problem to the kathode of the second preamp tube that was tied to a different ground connection then the rest of the preamp. When this was restored the hum disappeared.
The sound
These vintage amps usually sound amazing! And this one also fits that description. Whereas the basic circuit is close to Fender specs, expect some Fender like tones. But this amp exceeds the typical Fender tone with warmth, dynamics and overall tonal response. The amp sound warm, exciting and really delivers when pushed. With the added presence switch the amp can transform from a big, warm clean amp to a more biting and piercing mid focused amp that is excellent for clean lead tones and works wonders with added overdrive pedals.
But where the fun really begins is the tremolo effect. Where other amps add a standard, neat tremolo effect, this amp gets up and move, really experiencing the tremolo effect. The effect is big, deep and overtaking and adds so much depth to the sound it is almost jealous making. This way the pulsating tremolo effect is addictive and hard to shut off.
My love for vintage and rare brought me another gem. I hope the owner likes it as much as I did.
Links
Leave a comment