Bring in some cheap, Chinese fuzz face clones

As a big fan of Fuzz Face pedals I recently got interested in these cheap Chinese clones of the Fuzz face. They are small, sound decent and can be found quite cheap in the second hand sites. The insides though were covered in smoke; they all claim they had Germanium transistors and are a good copy of the traditional vintage Fuzz Face. Claim me interested!
We’ve got two of them in the mail:
– A Mooer Grey Faze
– A Tom’s line G-fuzz
Both pedals look identical from the outside


And both pedals look identical on the inside; a big and juicy 2N404 can be seen.




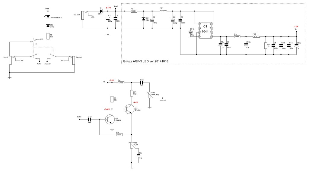
Fuzz Face:
On the inside there is a full 1:1 copy of a vintage Fuzz Face with 2x 2N404 germanium transistors but then made with SMD components. Most caps are SMD; in the Mooer though one cap is a through hole cap. The add-on board (easily removeable in the Tom’s line) is a circuit to change the voltage from positive to negative so you can power the pedal with a center negative 9V adapter. This circuit is build around a 1044 charge pump.
The pedal runs on 9V but transforms it on the inside to -7V.
For reference I traced these pedals:

BIAS:
As you can spot the BIAS is around -4.0V. On the Mooer the BIAS was -1.1V. Presumably this is due to the character of this specific transistor(s) (Q1 or Q2). These pedals were build ‘en masse’ and the transistors were probably not selected; they were added to the product. Sometimes these transistors have a different aspect then most others. I think that this specific transistor, in this unit of Mooer, had just a really low amplification factor or didn’t work as it should, and thus messed up the BIAS. I don’t think that it is or was broken.
I added a 10k trimpot to the unit (with a little bit of fitting as it is a very small pedal) to set the voltage of the collector of Q2 to -4.0V. With this, the pedal started working like a charm.
The sound is good; really good. I was stunned by how sweet, rich and ‘Fuzz Face-ish’ it sounded. My favorite from these two is the Tom’s line (although I suspect that the Mooer should be sounding equal when the transistor wasn’t acting up).
Verdict:
The Tom’s Line G-fuzz has a very rich and complex fuzz sound with beautiful decay and a good response to the volume setting of the guitar. It cleans up nicely (to even completely clean) and has enough volume on the tap. The addition of the charge pump makes it all just complete: it can be easily used with any setup you can think off…… just be aware of buffers as (just like a traditional Fuzz Face) it misses the direct influence of the guitar.
The Mooer Grey Faze doesn’t sound as rich and creamy as the Tom’s line, but that is mostly due to the transistor issues. Without the BIAS corrected it sounds underbiasd: the tones gated, it doesn’t bloom like it should and the effect of the volume knob of the guitar is less pronounced. With the BIAS corrected the bloom is back, the response to the volume knob is great and it does cut though, but the amount of gain is much less compared to the Tom’s Line. A low gain Fuzz Face. Beauty in it’s own way, but not as expected.
_
For some good read upon Mooer: check this link
Leave a comment