I LOVE weird looking things. And when this pretty, beat up unknown DI box came online, and it was basically free, I wanted to check it out!

DI boxes
The box is a Sescom Inc. ADB-2 DI box made for keyboard and electronic instruments (as can be read on the top). Inside is a standard DI box with a XLR connector, a big hunk of metal (the transformer) and some electronic parts.
I knew passive DI boxes; I knew active DI boxes; I didn’t know any ‘hybrid’ DI boxes with an active and passive part.
Passive DI boxes use a transformer to change the unbalanced sound to a balanced output. The quality of a passive DI box is in the quality of the transformer. So good passive DI boxes are expensive. (Good) Passive DI boxes are known for keeping the input sound unchanged. Bad ones do alter the frequency response, the bandwith, the volume, or all.
Active DI boxes use a circuit to change the unbalanced sound to a balanced output. All parts of these DI boxes are active and use transistors or opamps for the buffering or amplification. Due to these active components, active DI boxes can color your signal slightly.
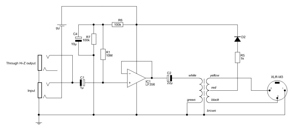
This hybrid DI box from Sescom uses a buffer (from a LF356 IC) into a transformer. The quality and brand of the transformer is unknown, yet the size of this unit is impresive. It goves you the assumption it is of good quality.



Broken down
This unit came in with all the wires undone. On the underside though some wire codings were written. Connected it ‘worked’ for a couple of seconds with a lot of crackle. Later, this would be caused by all the ELCO’s being broken (these ELCO’s were tantalum caps which were already replaced before the pics were made).
With the caps replaced with fresh ones and a DC jack added to the unit the DI boxes started to work again. It sounds magnificent. Guitars and basses sounds amazing through it: crisp, clean and a lot of the character I recognise when using a good quality amp. This is definitely a keeper.
For reference I traced the unit:

Leave a comment