Kitty Hawk was the company the Roy brothers started after they brought out amps under their own name. Their former work were mere copies of Vox models. Then they established themselves as the go-to dealer of Dumble and Mesa Boogie amps in Europe and with this knowledge the Kitty Hawk brand was started.
This is a Kitty Hawk model Junior Pro. The Junior (non pro) was prior.


Junior Pro
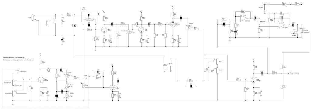
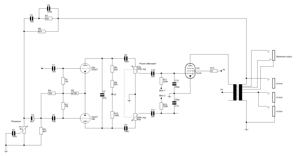
The Junior Pro from Kitty Hawk is an amazing amp. It really suits the line of amps produced in the 80’s: dedicated (gain) channels, driving reverb and great innovations to keep the sounds also good on a lower volume, The Junior Pro is a 50W amp with 2x EL34 tubes and three preamp tubes (12AX7). The reverb is solid state. The EQ is shared between the channels.
The gain channel is based upon three cascading tube stages. Switching is done with a relais and an optocoupler. Two gain channels are possible and both derive from the same overdrive section:
– The relais grounds the OD channel or the CLEAN channel
– The optocoupler switches a filter in and out of the channel to give a volume reduction as well as a filter.





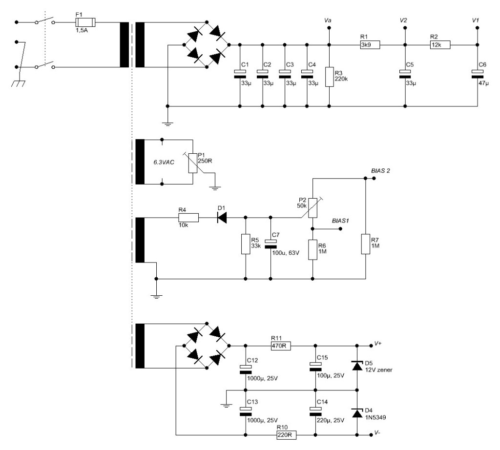
The amp needed a recap badly.The original caps in these are weren’t really that good. After I replaced all caps (also in the solid state section and the switching section) the amp came alive.
A common problem with these amps is that the relais is not functioning, In this unit the relais was a SPDT relais. I replaced it with a similar relay (12V)
The amp has no BIAS potmeter. The BIAS voltage can only be distributed between the two powertubes and a ‘ratio’ can be set. This from the history of it being hard getting matched powertubes. Nowadays, matched powertubes are more common. I added a BIAS potmeter by replacing R with a trimpot.
Verdict:
This amp is really amazing. Inside there is no Dumble or Mesa, the design is pretty similar. The clean is clean: big sounding, powerfull with a good EQ and a very decent reverb. The gain is where the amp shines. It is loud and powerfull and at the same time sounds amazing on lower volumes (that PPIMV is a fantastic addition). The two gain settings can give you from a powerfull blues-y gain to harder (hard) rocking overdrive and the mids control is where the magic is: it determines if your gain is ripping leads or just filling the gaps. The switching is silent and works perfectly. I really start to like this amp!
For reference, I traced the amp.



Leave a comment