I LOVE unknown pedals! I love to trace them, to find out where they are based upon and why they sound like they do. And to find hidden gimmicks.
This pedal is called HENK

The HENK
This is a pedal called HENK. Well, I call it HENK and why, you can find out if you read further. This pedal came to my door for some TLC. It is a pedal made in a vintage JEN Crybaby wah enclosure. The unit had a spring on the toe to keep the pedal, when not in use, in the heel-down position. No DC jack: the pedal can only be powered by a battery. And no switch!



And on the underside of the print:
This is where the HENK part comes from. So….. why? Is this pedal made by a HENK? Is the pedal called HENK? Was it made for a guy called HENK? Who knows……
Henk is a common Dutch name. What then puzzles me is the small letters on the underside of the print: an E on the input (typical for German / Eingang = input) and an A on the output (typical for German / Ausgang = output). Henk is not a common German name (Heino or Heinz comes close though). So call me puzzled.
The sound
The pedal is an always on pedal. There is no switch, only the threadle adjusts the volume. Due to the spring the pedal always comes back to the original, heel down position. In this heel down position the pedal is low of volume (lower then unity) and becomes grainy. When the threadle is raised the volume increases and the grainyness goes away. On the toe down position the volume is increased and there is no real gain or overdrive. With humbuckers though the pedal overdrives a bit on itself (the high output). The coloration of the sound is beautiful. It doesn’t add any EQ to it but add some character…… I really like it!
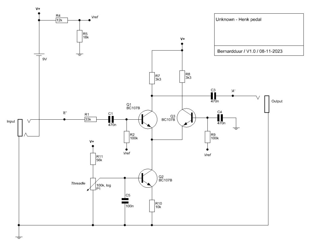
The schematic
For reference I traced the pedal. You can spot that the pedal is a two transistor differential booster (hence the character I guess). The third transistor just adjusts the emitter resistor value to get the volume increase. A nice design!

Added 17-01-2024
Mods and more!
After all searching no extra information was found. The pedal still remains a mystery. As the owner didn’t need a volume pedal, I modded it to a fuzzy overdrive and a fire breathing oscillating fuzz by a single flick of a switch.

As you can spot I removed the threadle from the pedal and added two new potmeters (gain and volume). A ‘stable’ switch was added to make the fuzz oscillate. A LED was added so you can see what you are doing. The final touch was the addition of a DC input.

Leave a comment