CMOS overdrive appreciation post number three: the Monarch MTO-22 Tubedriver. This beauty was sold under different names and brands as it is also known as the Aria ATO-1 Tube Overdrive, the Ken Multi MTO-7 Tube Driver and the Pick Boy MTO-7 Tube Driver. All these models share the same inside, just a different tab on the outside.
These pedals were build by Aria in 1982 / 1983 and sold under different names. Very little can be found on these pedals.


I got this pedal from a local marketplace as I was interesed in the EQ. I expected another Tubescreamer clone with a Bass and Treble control.
On the inside though I found a CMOS overdrive pedal.







As you can spot the PCB has markings for all the above noted pedals. The OD engine is a 4069 CMOS IC. The clipping is pure the CMOS IC; no diodes were added
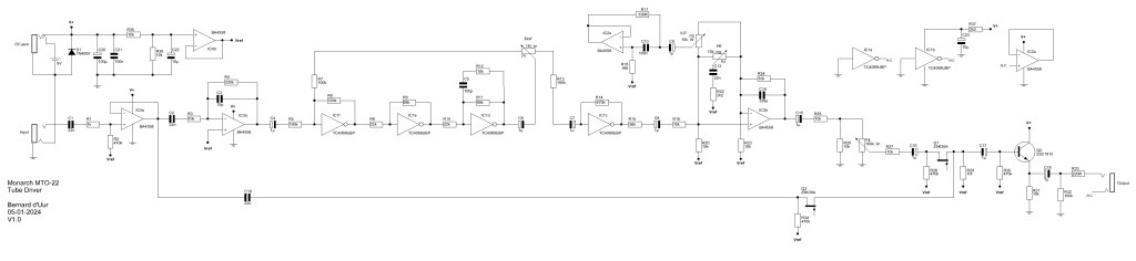
The circuit
I traced the pedal as I couldn’t find any.

As you can spot this pedal uses 4 CMOS stages in series to get the overdrive sound. They are arranged in a different way then compared to the Red Llama or the Hot Tubes. The EQ consists of a tubescreamer-like treble control (3.2kHz) and an active bass control that is centered around a frequency of 117Hz. The unit is not true bypass but uses FET’s to switch
The sound
This pedal sounds great on bass and guitar.
On guitar it is a grittier Tube Screamer like pedal with more gain on the tap and a reasonable EQ. The gain is really wide adjustable and the amount of volume is good.
On bass it is KILLER! The bass control really makes you add some serious OOMPH to your sound
The only downside is the treble content. Due to the circuit, this pedal is quite treble heavy and can sound overly bright. The treble control can cover only slightly for this problem. I found that by a mod this could be cured.
Mods
I found that by altering the frequency of the treble control you could get rid of some of the treble heavyness in the sound. You could easily enlarge the cap (C13) to double the value for some better results.

Leave a comment