I love weird pedals. And this is one weird pedal!

This MAStex Lesli pedal is a Turkish pedal. When it came in, it was a mess. It didn’t do anything. It was ‘worked on’ before, but I didn’t function at all. All wires were connected somehow. The LED worked though….



All I could find on the company is that they build pickups for Bouzouki’s and (I guess) Saz’s. And you can find this pedal online if you search long enough. Only difference I can find on the original, is that the switch is different and that the DC jack is not standard.
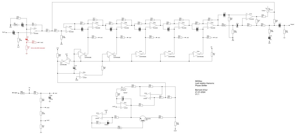
The circuit
Inside is a rather big circuit with a lot of opamps.





I traced the pedal so I could fix it. The circuit mimics the EHX – Bad Stone pedal.

If you look at the schematic of the EHX Bad Stone, only small changes were made to make this pedal. The whole contraption at the first opamp’s stage inverting input is not on the original schematic. Maybe it is the bypass section? As I made the pedal true bypass I left the parts in the pedal, but didn’t use the extra’s or wired it up.
Also, the feedback line wasn’t in use although there were holes to feed wires. As it looks like there were wires in the past as that location, I chose to draw it in the schematic.
So there you go! A cheap build Bad Stone clone.
The sound
Then comes the most important question: how does it sound? And although the pedal looks rough and cheap, the sound is there! It sound really close to a real Bad Stone from EHX although a bit colder and less ‘alive’. It does a really good job giving a decent phase shift sound.
So yes, if you want a cheap Bad Stone clone that sounds quite orginal, get one! Although I guess that getting one is the hardest part!

Leave a comment