Ibanez introduced the PT-900 in 1974 as its first effect pedal that was sold nationally as internationally. Inside mimicking the MXR phase 90 and housed in a blue box, it was an instant succes. It ran until 1975/ 1976 when it was replaced by the PT-999 with an improved circuit and different sound. This all was combined later into the PT-909 which is a common phaser in Ibanez region. But how much do they differ?

The Ibanez PT-900
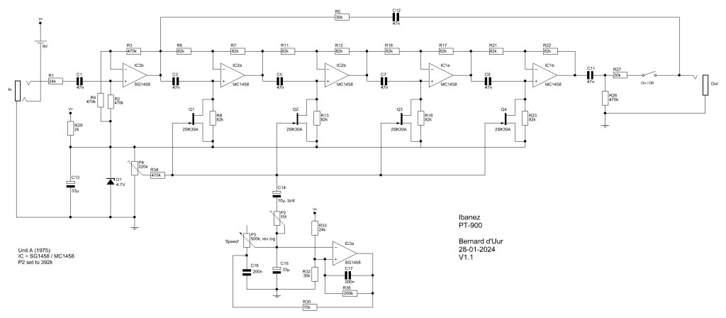
This first pedal was housed in a standard box with a single knob on the front. Two trimpots on the inside regulated the BIAS and the amount of effect. You can spot in the schematic that the MXR Phase 90 circuit is pretty close, but very specific parts were replaced with a different value. But the feedback path (or clean path as this is the way the unaffected signal gets to the end of the circuit to be mixed in with the filtered) is relatively different.
Whereas the Phase 90 has an output stage and a bit better bypass switching, the Ibanez had a very crude way of switching the pedal on and off: just switch the filtered audio on and off to build the effect. Plus side was the (coloring) booster that was now always active in these pedals.
Tonehome has a great article on this pedal.




The Ibanez PT-999
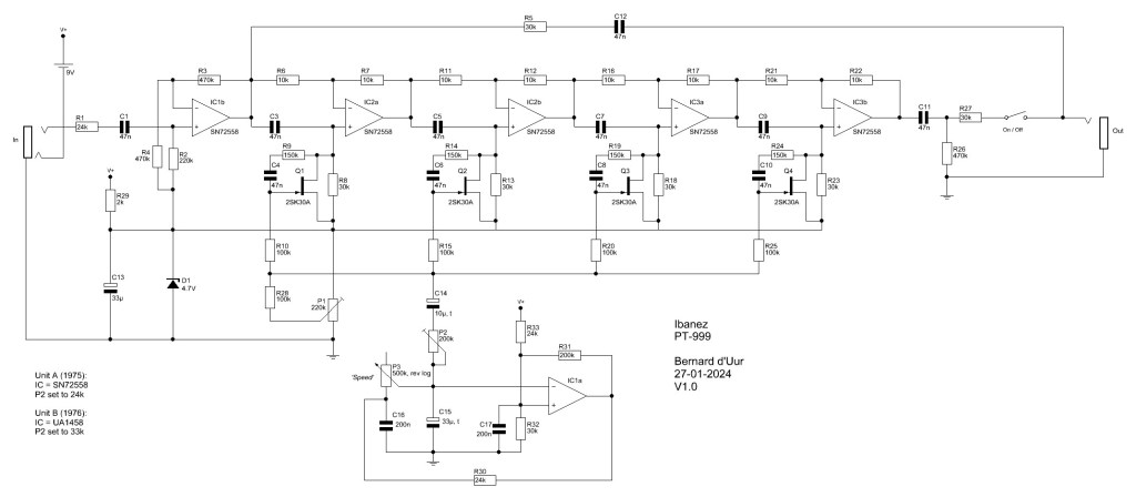
Later the PT-999 was introduced. The box altered to a beautyfull blue sloped enclosure, the knob became chrome and overley apparant and the tone changed drasticly. The circuit was changed; parts now more resembled the MXR Phase 90 circuit and new parts were added to give the effect a deeper and more filtering effect. The single knob on the outside is still there and also are the two trimpots. The feedback path and the switching were also not altered.
Tonehome also has a great article on these pedals




The circuit
As you can spot bot circuits do look a lot like the MXR Phase 90. The change from 82k to 10k in the filter stage and the extra parts around the FET’s are in the 999 the biggest changes in circuit. Later, thePT-909 will adapt these changes in it’s own design.


The sounds
The sounds of these two units are similar and at the same time different. When BIASed properly the PT900 and the PT-999gives you a wide array of sounds from very slow sweeps to very fast bubbly sounds. The volume is good and unity when switched on and off.
And this is where the similarities stop. The PT-900 is a very broad and ‘full spectrum’ phaser. The overal sound is a bit distorted wit humbuckers but the depth of the effect in frequency range is lower. This pedals keeps those nice fundamentals that can make or break a band.It can also take over the whole sound making the phaser really an effect.
The PT-999 on the other hand has no distiortion concern and sounds much more in the upper region of the frequency response. The phase effect can therefor be felt as a little bit lighter and colors more the sound then the real takeover we’ve seen in the PT-900.
Of the two I prefer the PT-999 for some great phase tones. It is not as overtaking as a MXR but has a very nice overal sound to it. Use the PT-900 for Univibe like effects with a real takeover of the sound. And that is also a very usuable sound!
Leave a comment