I found this little gem around for a very good price. As it has the name ‘Fuzz’ on it, I was interested! I already found an online schematic at Freestompboxes.org

Höfner is a very well known brand building basses and guitars. They released a fuzz pedal in the 60’s that was made with the help of Schaller. They released a great Bass Fuzz quite recently (link to Talkbass with a nice video) I’ve reviewed in an issue of ‘de Bassist’ (a Dutch bass players magazine).
This new (2009) fuzz follows the ‘cheap design / big brand’ line in which they use a cheap (mostly Chinese) designer/ builder but uses a big well known brand to make the effect interesting. I don’t think the Höfner brand was part of the design process.
Walrus Audio though claimed they ADORED this fuzz. And there is a lot of praise mostly online! Let’s check the pedal out!
The circuit

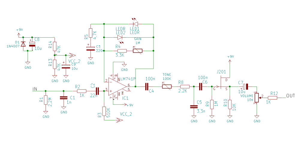
As you can spot on the schematic (Freestompboxes.org / link above) you can see the similarities with the Proco Rat (maybe even more close to the Proco Brat though). You can also spot the differences:
– Different IC (the Rat uses a LM308 most of the time); these pedals use a 741
– Soft clipping with two LED’s; the Brat uses a combination of soft and hard clipping
– The negative feedback bias is set by a single resistor and capacitor. While the (B)rat uses a cabination of two setpoints (47R / 2u2 = 1.5kHz // 560R / 4u7 = 60 Hz) the new fuzz uses only one bias setpoint (4.7k / 220nF = 153 Hz)
The pedal is built with through-hole parts and dedicated parts for switches, jacks and potmeters.



The sound
The sound is different then I expected. I expected a Rat like tone with more a soft clipping like effect (Tubescreamer for example) but I think that the combination of a 741 opamp and LED’s in the feedback loop (and no hard clipping in the pedal) gives it a fuzz like effect.
With the gain set relalive low the unit stays clean-ish and gives a dynamic volume boost when needed. The fuzz effect is there but mostly when strummed hard or playing rhythm. The fuzz effect is brittle and almost sound misbiased but is mostly the effect of the diodes reacting to the opamp overdriving combined with a ‘clean-ish’ tone due to the design. With a higher gain setting the unit gives a nice, snarly fuzz like effect when playing both rhythm as lead. The compression in this pedal is more apparant on higher gain settings making the pedal sound firm also on lower volumes. The tone knob gives you the ability to control the relative harsh high end this pedal produces.
This pedal is a very unique souding fuzz effect that stays too clean for a real fuzz but too fuzzy for an overdrive with some smooth compresion. Unique!
Links

Leave a comment