Maestro came back and made some interesting pedals. I’ve already checked the Fuzz and the Overdrive pedals (maybe a later post will be made for these units) but now I got this chorus pedal in as it gives out a lot of noise next to the chorus effect.
If I do a quick search on internet, this problem is something we see more with this model. The noise is not a steady amound of noise or hum, but a dynamic, rattling noise mimicing the sound of a fireplace somewhere. It is quite apparant in the audio and using different kind of power sources don’t do much on the noise. Some models seems to have no issues at all. Time to dig in!

Maestro started as a brand in 1957, owned by Gibson, to build accordions and amplifiers for accordions. They also used the brand to build the vibrato units you could find on Gibson models. As a brand it wasn’t that big or important.
Up to 1962; the the Fuzztone was introduced. Designed to give players the sound of a fuzzy, broken preamp / compressor unit in a studio, the fuzztone wasn’t a great seller. Aimed for players to mimic the sounds of brass instruments (they even made a record to give you impressions on how to use the unit) the market was pretty small. Sales skyrocketed though in 1965 as one Keith Richards used this model on a specific Stones song. And the rest is fuzz-history.
Maestro didn’t limit itself to only that fuzz pedal. They introduced phaser pedals, other fuzz pedals, guitar synths, octavers, etc. Later they began to produce the Echoplex tape delay’s. In 1976 the brand closed most work and dissapeared from the field. Up to 2022 in which they made a comeback with 5 (new) pedals in the distinct sloped enclosures Maestro used from the beginning and with a triple LED lighting the Bugels that make up the Maestro logo.



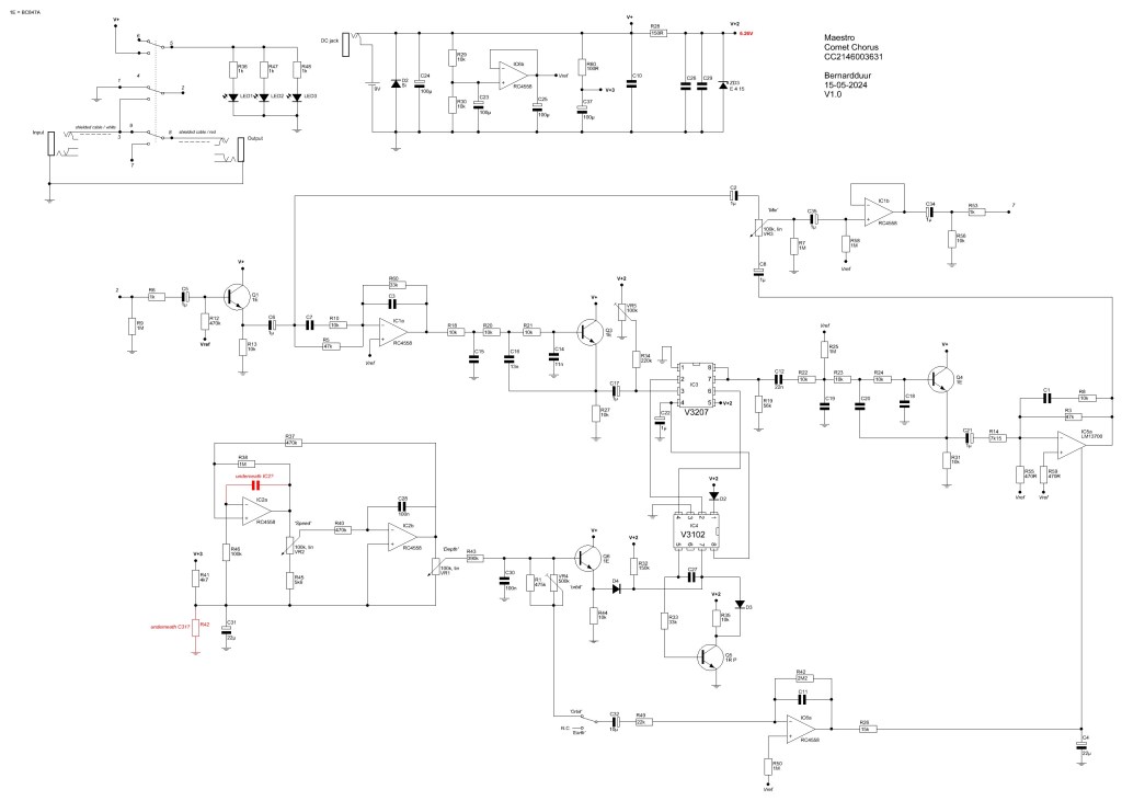
The circuit
The Maestro Comet Chorus is housed in the known sloped enclore that Maestro pedals mostly use. It has three knobs, one switch and one footswitch. On the inside of the enclosure you can find a trimpot (called ‘Orbit’) and a second trimpot on the other side of the PCB. As you can spot most of the parts are SMD. IC’s are RC4558 build bij TI and the delay IC’s are from Coolaudio (V3207 / V3102 combo). A weird one on the board is a LM13700.




The board is sturdy made and traces are hard to spot on the black – on – black setting. Luckily, a good lightsource does wonders. I’ve traced the pedal as no schematic could be found.

The setup of the pedal is close to most chorus pedal using a V3207 BBD IC (1024 stages / low noise) that takes care of the (short) delay. An LFO makes the modulation giving you controls on the depth and speed of the modulation. The Mix knob lets you asdjust the amount of delay effect in the signal giving you also the ability to make the chorus full-wet (vibrato setting).
The fun starts when the switch is flicked. This transfers part of the LFO to the LM13700 VCA IC that functions in this setting as a tremolo effect. As it is placed behind the chorus engine, the end result is a combination of a chorus with tremolo effect. With the trimpot you can adjust the amount of tremolo in the end-signal; this can transform the unit into a full-blown tremolo pedal or a rotating speaker effect.
I traced the problem to the delay IC. Before the delay IC no noise is added to the signal. After the delay IC the noise is really apparant. I replaced the delay IC with a socket and another 3207 and with this, all the noise is gone!

The sound
And how does it sound? Well, it sounds great!
Although it looks like a typical chorus pedal, it doesn’t sound like one. The effect is much more a vibrato effect that even on lower mix settings keeps piercing the mix and making the sounds move! The overall sound of the unit is lush and shimmering and with the mix control you can select a voice ranging from true wet sounds (pure pitch shifing vibrato) to true dry sounds. In these most extreme settings the volume is higher then any mixed settings; in the 50% setting the unit sounds as loud as unity volume. The extra volume though while turning the mix knob to another setting gives the impression that the unit is of too low volume.
The Speed and Depth knobs do exactly as they should and do exactly what they should do in other chorus pedals. The speed and depth do a lot on the sound and the range is pretty large.
Where the fun begins is the ‘Orbit’ knob. This knob adds a whole new function to the sound: tremolo! As you can spot on the schematic, the chorus engine is followed by a VCA (LM13700) that is wired to be used as a tremolo pedal. The LFO signal also feeds the tremolo thus making the Depth and Speed controls also control the tremolo effect. And the result is AMAZING!
By adding a tremolo effect after a chorus pedal (that more sounds like a vibrato unit) you much more get the idea or feeling of a rotating speaker effect, both in slow as in fast settings. In this pedal the extra tremolo effect can be adjusted by the Depth knob (that really starts to work on the tremolo effect over tge 50% setting) but also by the Mix knob making the tremolo effect adjustable on many fronts. Suddenly, the sound starts moving the effect gets much more potent compared to other chorus pedals! By adjusting the ‘Orbit’ trimpot inside you can adjust the impact the tremolo has on the final sound. I tested most settings, but the factory setting (as can be seen in the schematic) is my fav!
The verdict
Simply WOW! I loved chorus pedals, but with this new feature the whole chorus sound gets to a new level! I simply love it!
The noise can easily be fixed by replacing the 3207 CoolAudio IC with a decent, socketed 3207.
Links

Leave a comment