I got this pedal in from a friend as he knows I LOVE fuzz pedals. It is an old Soundlab MFZ-7 fuzz pedal. As I couldn’t find that much about it so I thought it needed a proper introduction.

Soundlab pedals were pedals that were produced under the Aria brand. And Aria is a pretty common name in the music business. For one, these pedals are not associated with the Aria company that was founded in 1956 by Shiro Arai that build mostly guitars and basses. This (Shiro) Aria though build some pedals under the Aria and Diamond brand but these pedals never reached a big audience. Nowhere it is mentioned that this (Shiro) Aria company also built the known Aria pedals that this post is about.
The pedals as seen here is a different kind of Aria. They were also sold under the name C.I.C, Sound Lab, Axe, Ken, Pick Boy, Tokai or Monarch and were produced in Japan.
I can’t find that much on the company. I can find the name of some Arai Boueki as the originator of the Aria line in this information piece of the Locobox brand. As they produced the pedals under different names, it is mostly a big factory that delivered the same pedals to different places or countries under different brands.
(If you have any information on this company, I’d be happy to write it all down)

The circuit
As you can spot this pedal really follows the Aria line of pedals. Plastic enclosure, All parts attached to the PCB and a limited amount of screws (no nuts or washers) securing the PCB and potmeters to the enclosure.





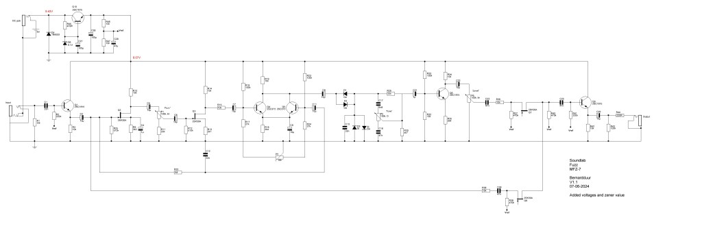
As no schematic was available I traced the pedal.

The schematic looks a lot like other fuzz pedals and yet it uses parts different. Two (!!) FET’s on the input looks like the way the WAU fuzz from Ibanez is made, yet that Ibanez pedal only uses one FET transistor. It uses the transistor to transistor octave processor but one part of this circuit is derived from the input of the pedal and not from a typical phase-shift setup which is more known in octave fuzz pedals. And look at those germanium diodes; they are placed in this setup mimicking the Boss HM-2 setup adding a different kind of cross-over distortion to the equation. Silicon diodes though provide the clipping sound of the pedal.
There is a trimpot! This trimpot, in this location, should alter the octave function of this pedal.
The sound
I love fuzz pedals! And I also love this pedal.
The sound it produces is quite thick and middy and really sits well in the mix. Although there is a circuit similarity to known octave fuzz pedals, this pedal isn’t having any real octave sounds. The trimpot though alters the sound drastic and makes it even a better pedal! Why didn’t they add that trimpot to the outside?
VID of the trimpot will be inserted here
It is a loud pedal! And turning the tone knob to fuzz treble makes the pedal even louder. This is fitting by looking at the schematic!
For me, this is a very different fuzz pedal compared to other fuzz pedals. I really enjoy the way the notes bloom after playing and the complex structure of the sound. With lower gain settings it is quite dynamic and offers a lot of different sounds by turning the volume knob. On higher gain settings the pedal gets much more compressed and really takes over the sound!
A lot of people tend to dislike these cheap looking pedals. I usually enjoy them and did enjoy this fuzz pedal even a lot! Hope I can find one cheap!
The links

Leave a comment