I just adore these 70’s amps! It was a time that a lot of manufacturers produced amps that should mimic tube amps but, at the same time, were sounding completely different.

Yamaha did too. This YTA-15 (wrongful read by me as the VTA-15 which turns out to be a motorcycle) is a student / low cost amp that was sold in the 70’s and isn’t a regular in the Yamaha amp catalogue. I got this amp in for some TLC.
You can spot on the back shots that there was some knob added to the back-panel. This was all not connected on the inside and the purpose, for me, remains a mystery.





I found this review of the amp from a magazine in 1975; it is fun to see that in that time the reviews really looked into the working and building of an amp. They should consider doing that nowadays.
The circuit
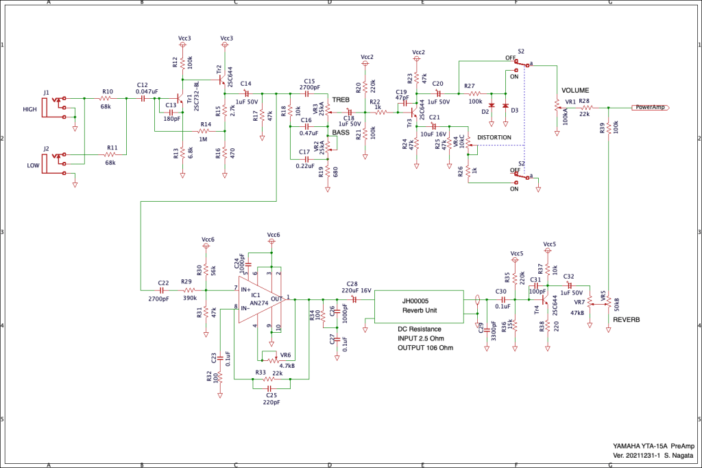
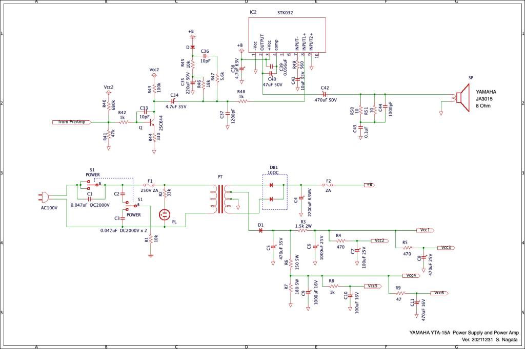
When opened up you can spot the single PCB that houses the power supply and the preamp. The poweramp is a Sanyo 032 IC module (also found as the STK-032 module) that delivers 25W of power from a single unit. The reverb is a single spring reverb tank which is located inside the enclosure. Power filtering goed by a single 2200u can cap. All other filtering is done with radial ELCO caps.






After some searching I found a schematic online on this Japanese page. For reference, I’ll post the schematic also on this blog. A PDF of the schematic can be found in the above named link.


The amp has a thoughtful designed input preamp, a dedicated tonestack mimicking the sound of a Fender amp and has a onboard Distortion / Overdrive unit (with a control called ‘Blend’) that should be working pretty well in a pedal format. I think I’d put the OD section before the EQ, but then again, I wasn’t there when this amp was designed. The reverb sits parallel to the EQ and OD section and is amplified by a AN274 power IC (1.3W).
The poweramp is the above named STK-032 poweramp module that feeds into a Yamaha speaker of 8 ohm.
The amp was already been worked on. The official On / Off switch was removed and replaced with a simple On / Off switch without a polarity switch. With a properly grounded amp a polarity switch becomes unnecessary.
I replaced all caps as they were dry and failing. After this recap the amp got back to full volume.
The sound
The sound is the same as this amp looks; it sounds cheap, boxy and middy. It is noisy, hissy and quite simple. But with some volume the amp sings and sits right into that mix where you need it. Fed with an OD pedal (like a Tubescreamer) the amp wakes up and shines and sings like any good tube amp. And then you add some fuzz, and this amp really comes alive. While clean this amp is boxy and middy, with a good Fuzz the amp expands and really fills the room. The reverb though isn’t really that amazing. A short, ploinky reverb sound that doesn’t really add anything I want. I didn’t care for this and kept it quite low on the volume.
The onboard OD section though is nice and can add anything from a clean boost, mid boost, a slight treble boost to full on Overdrive / Distortion. Looking at the simple design of this OD section, it could be made into a pedal (looks a bit similar to the Elektra Distortion Design or the Lovepedal pedal line-up) that would benefit from an added tone knob (Hmmmm, maybe later……..). The OD section is not switchable with a footswitch; the reverb section is.
For me this is a nice sleeper amp that could be a great addition to a smaller band that needs some mix-cutting sounds. You’ll like it! Just keep the reverb set low.
The links
Leave a comment