I LOVE fuzz! And sometimes I find these weird fuzz pedals I need to try out.
Z.CAT is a company that is located in Riga, Latvia. It is a small company run by two men and all pedals are hand-worked on. They have a lot of very interesting pedals on their website and all pedals have a lifetime warranty .
The Cat Fuzz is a discontinued pedal that was released in two versions; a Germanium version and a Silicon version. The standard Cat Fuzz is the Germanium version.

The circuit
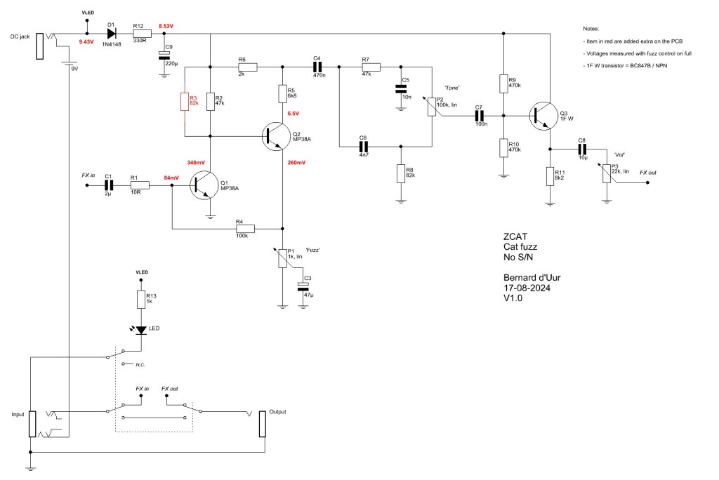
With the pedal opened you can spot two huge Germanium transistors (MP38A / NPN) that are the heart of the pedal. Most other parts on the PCB are SMD.



The pedal runs on +9V DC or a 9V battery. Due to the NPN Germanium transistors the pedal has a negative ground and has no issues with other pedals.
Being intrigued by this pedal, I traced the pedal.

As you can spot the pedal is a Fuzz Face derivative (with Russian Germanium NPN transistors) with a Big Muff like tone knob and a silicon transistor output buffer. The BIAS is set by the extra added resistor to the collector of Q1.
With the Duncan amp’s Tone Stack Calculator (check my section of sites for a link to the free software) I traced this EQ plot of the tone knob.

The sound
The sound of this pedal is exactly what you’d expect from a Germanium Fuzz Face but with more flexibility and a great tone! The fuzz is a lower gain Fuzz Face sound that cleans up brilliantly with the tone knob of you guitar. The sound is woody and fuzzy and has a lot of emphasis on the lower mids. The Tone knob really adds a lot of extra control to the final EQ of the sound and can get rid of the extreme woofy-ness that a Germanium Fuzz Face can have. At the same time it can tame a bit of the brightness of these fuzz pedals making it marvellous of lower tuned guitars or basses. The output is pretty consistent and low of noise and it teams pretty good up with a tube amp.
A very quality Fuzz Face sound with a lot of tweakability! I love it!
The links:

Leave a comment