I was eyeing this pedal now for a while. Once in a while I came across a post of someone that bought, modded or was happy with this little fuzz box. Yet, no-one posted a schematic. It was a common idea that this pedal is a Muff or derivative; let’s check it out!

Biyang is a Chinese pedal builder that sells their stuff through the ultra-cheap market places. This Fuzz box was also sold under different names and brands: Akai Tri-mode fuzz, Collins Sgt. Slaughter, etc. Check this page at the Effects Database for most versions. Biyang also made a fuzz in a smaller enclosure, the Baby Boom series. In this series the fuzz has the same controls and the same single switch to control the fuzz. I compared both and they are the exact same pedal!
On the internet a lot of posts were made on this pedal. I can spot a lot of people sharing the guts of this pedal and tend to mod it but little to no information is shared on what kind of circuit is on the inside of this pedal. I got interesed; when a pedal tends to be a Muff, I am interested! So when this pedal came around in the second hand market place for a very low price, I grabbed it!


The circuit
The pedal came with the original box. Inside is a pedal with three controls in a beautiful metal sloped box. The fuzz can be controlled with a ‘Fuzz’ (amount of gain), ‘Tone’ ( EQ of the fuzz) and ‘Level’ (volume) knob. A footswitch turns the pedal on and off and a single switch lets you choose the settings ‘Muff’, ‘Bright’ and ‘Warm’. The pedal can be run off an adapter or a 9V battery.
Opening up the enclosure (a LOT of screws) shows the inside of the pedal. On the PCB all resistors and pF caps are SMD but the transistors and the bigger caps are all of good brands and in through-hole version. The pedal is true bypass with a DPDT switch and a ‘Millenium Bypass’; check here for the R.G. Keen info on the Millenium bypass. The power supply is weird as there is a voltage divider that is not used. Whey they left it in is unknown to me.




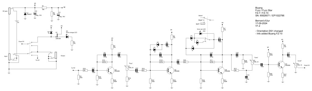
I traced the pedal

As you can spot this pedal IS a Big Muff variant. It is quite close in values to the versions that came out in the 70’s. This pedal uses 2N5088 transistors, 100 ohm emitter resistors and 100n bypass caps. There are some differences though:
- The selector switch lets you switch between three clipping types in the second fuzz stage. Both fuzz stages have diodes in the feedback loop of the transistor to make the gainy sounds the Muff is known for. A common mod is to remove the first pair of diodes to make the fuzz sound BIG (as is common in the Colorsound Jumbo Tonebender). This pedal though lets you switch out the diodes in the second fuzz stage giving the different settings it’s unique sound. The settings can be easily explained as symmetrical clipping (‘Warm’), asymmetrical clipping (‘Muff’) and none (‘Bright’). And then there is still that small 3mm LED. This LED only lights up when playing in the ‘Bright’ setting.
- The EQ section is different compared to most Big Muffs. The common sound of a Big Muff is a mid dip: the pedal removes most mid frequencies giving the pedal its unique sound. In the Biyang though they replaced the value of a single resistor giving the pedal much more mids. I’ve added a screen shot of the Tone Stack Calculator (which can be found here) in which you can spot the difference. The lower graph is of the common Big Muff and the upper graph is of the Biyang FZ-7. You can see that the Biyang has much more mid frequenties.

Edit 17-09-2024:
A friend got me his Biyang FZ-10 Fuzz Star from the Baby Boom collection. I put it next to the FZ-7 and it is the exact same pedal. One minor difference: on the FZ-7 the upper mode on the mode knob is called ‘Muff’, on the FZ-10 it is called ‘Normal’






The sound
I love the sound of a Big Muff but always found the sound not fitting is a (or my) band formats. The absence of mids just gets you lost in the mix so the effect can be only used in a very limited way. This pedal though, is different.
When connected to an amp you can clearly spot the muff like sounds. Yet, this pedal doesn’t get buried in the mix but stays focused and tight for both guitar as bass guitars. The gain range is big going from a slight fuzzy overdrive to full on gainy fuzz. The Tone control lets you dial in bassy lows, piercing highs and all in between and the slight mid cut makes sure you stay hearable in the mix. The volume is much more then anyone would need.
And then there is the selector switch. This switch makes the pedal even more versatile. I don’t understand the names which were given to the settings but you can choose between a gainy fuzz, a slightly less gainy fuzz and my own personal favorite, a low gain fuzz pedal with body, volume and a great tone! This version is different to any Big Muff like fuzz pedals but sounds, at the same time, quite familiair as it varies further on the basic Big Muff circuit. That combined with the ease of the limited controls makes this pedal a winner!
Links:
Leave a comment