And yet again, something fun! This Yamaha Octaver is something different and yet, sound really close to the known octavers in the market. I was triggered by the ‘Polarity’ switch. What should that be doing?

The Yamaha OC-01 Octaver is a simple, monophonic analogue octave down pedal that is produced since the the 1980’s. Korg later released a similar pedal (around 1985) that is the exact same pedal as the Yamaha. The Yamaha pedals were produced to fit inside a PSE pedalboard whereas the Korg pedals were produced to be stand alone pedals. Therefor the Yamaha doesn’t have a DC input but only a battery connector and a way to connect the pedal to the pedalboard.
Some info on these pedals as well as the PSE pedalboard can be found here
The circuit
Through the backside of the pedal you can reach the circuitboard on which all parts are located. On the back you can locate the connector pins for the PSE pedalboard. No DC jack is available and the pedal can only be powered by a 9V battery. A single trimpot on the circuit determines the BIAS of the VCA (more on that s bit lower).

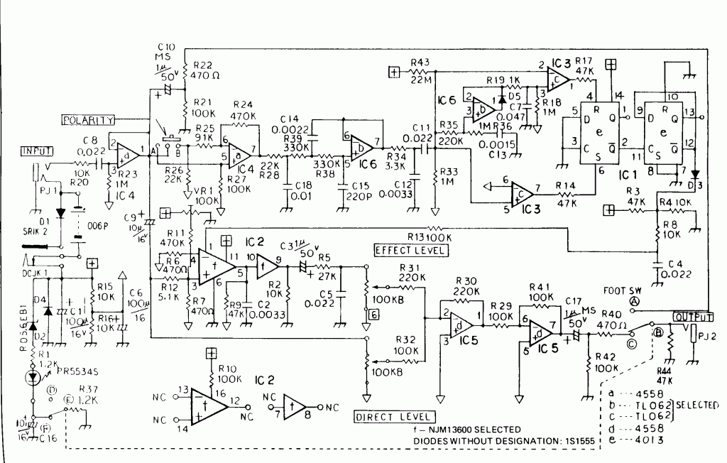
A schematic of this pedal can be found at this ‘Effects Database’ post on the Yamaha OC-01. I’ll share the schematic here for reference.

As you can spot on the schematic, the octaver has common Octaver design with a 4013 flip flop design. But where most octavers feed this signal into a FET the Yamaha uses a VCA (LM13600) to add the octave down effect to the mix. This gives a different kind of creation of the octave down effect and thus, a different effect. The ‘Polarity’ switch is located at the beginning of the circuit and determines the phase of the signal that is fed into the tracking part of the circuit. The output of the circuit are two audio lines that you can mix with the dedicated knobs: one for the clean, unchanged sound, (‘Direct Level’) and on for the octave down effect (‘Effect Level’). The footswitch switches the buffered input signal and the effects signal to the output (and the second part of the switch switches the LED on and off) without any FET switching.


The sound
Plugging it in gives you a wide range of octaver tones that can be dialed in with the two knobs. With these controls you can also add a more wet sounding octaver (no dry signal) that sounds more synth-y and not so much as an acoustic octave down signal. Mixed with some dry signal the effect comes alive and gives you a good impression of an octave lowered acoustic sound.
Tracking isn’t really good but, compared to other Octaver pedals (like the Boss OC-2), is similar to other analogue octavers on the market. Mostly long lasting notes tend to jump all over the place. Playing higher up the neck with a neck pickup (and an added compressor pedal) helps with taming the jumping of the note. Also, a good note phrasing helps to overcome this problem. The pedal doesn’t work well with chords or when more then one note is played.
The polarity switch adds a different dimension to the octaver sound:
- Polarity A gives you a more focused and middy sound. The stability of polarity A in tracking is much better compared to Polarity B: the note lasts longer on the right pitch.
- Polarity B gives you a more wide sound with less mid focus. It makes the sound a tad bigger.
These polarity settings give you a different sound but the changes are very minimal. With the dry signal completely removed the changes are best recognizable. With the dry signal added the effect changes the character of the sound and only with enough volume a difference can be heard.
This pedal has some good octaver sounds on board that just sounds different compared to other octaver pedals. The polarity switch though is a nice feature with limited effect. Good to have, not to need.
Links

Leave a comment