This phaser came in as it was not working right.This way I could snag it off the market for a very good price.

Behringer is a German brand (run by a Swiss Mr. Uli Behringer) that went from building professional studio and live equipment in the early 90’s to more cheap build copies from Asia. Behringer cloned a lot of stuff out there, from synths to mixers to effect pedals. And by this they get sued a lot….. and what they do? The sue other companies, Youtubers, forum posters and more! They try to bully their way into the market and do a lot of marketing on their products. In this YouTube vid someone digs deeper into the aspect of Behringer; go check it out, I liked the info! Also check the links in the YouTube vid.
The Behringer PH9 was released in 2008 in a line of pedals that were known copies of other pedals.


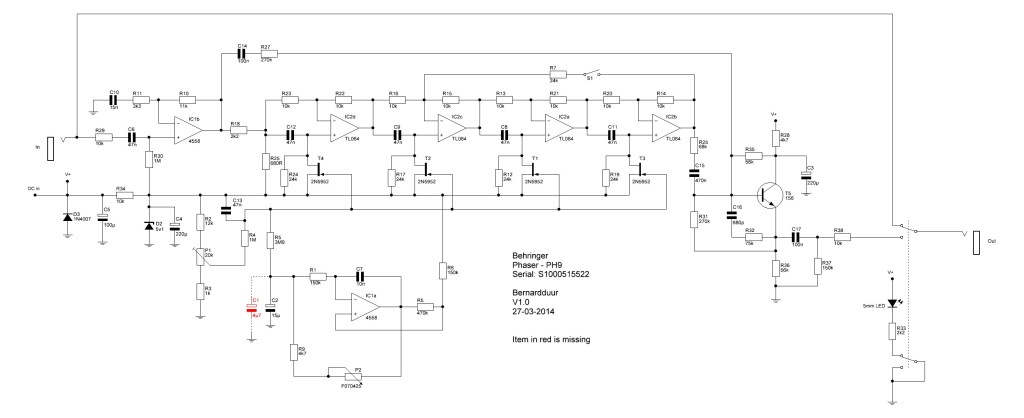
The circuit
The pedal comes in a metal enclosure with a single footswitch, a single knob, a single slide switch and the in/outs on the side. The phase effects’ ‘Speed’ can be adjusted with the knob. The slider switch engages a feedback loop; this is a known mod for the MXR Phase 90 as it brings the pedal back to the first version of the pedal.
Opening up the pedal you are greeted by the SMD part of the PCB. On the other side of the PCB you are greeted by the through-hole parts in this pedal. Four FET are located at this side. If the FET’s are matched is unknown.
(matching the FET’s is key for a good sounding pedal. By matching the FET’s you make sure that the switching voltage on all FET;s is equal so all FET’s switch at the same time. Matching can be done by yourself as can be found here). You can also buy matched FET’s)
The potmeter is attached to the PCB and isn’t secured to the enclosure which makes the potmeter prone to failing.Most parts look cheap. All jacks are soldered on the PCB making these also prone to fail. The switch is a latching DPDT that looks great and will work for a while but is eventually needed to be replaced.




I traced another PH9 in 2014

In this post on FreeStompboxes.org you can also download the service manual.
As you can spot it is a clone of the MXR Phase 90 with the added feedback switch. The pedal uses four individual bandpass filters to give the pedal a 90 degrees phase effect (2 stages). The FET’s are fed an LFO signal to get the moving phase effect. All FET’s are BIASED at their switching voltage. A single trimpot on the PCB takes care of this.
Switching on the pedal is done with a DPDT swich that switches the audio in a hardwire bypass kind of way (the same older and newer MXR pedal still do). As this isn’t true bypass this pedal will color your signal when turned off.
The fix
When the pedal came in it worked but the phase effect was pretty weak. Changing the BIAS through the onboard trimpot cured most of the problems but not enough: I needed to turn the trimpot to the maximum setting to get the most effect out of this pedal and yet, I wasn’t at the sweet spot I needed to be.
I fixed the pedal by placing a 10k resistor parallel to the 12k resistor (R2 in the schematic) to enlarge the voltage on the maximum setting of the trimpot. This way the sweetspot wasn’t located on the max setting of the trimpot but much lower. And this way I could use my ears to decide where to set the trimpot.
The sound
The sound of this pedal is pretty decent and is quite close to the original version. Played next to each other I but you can’t hear a difference between this pedal and the Phase 90. The added switch does wonders on the way the sound is heard in the mix; without the feedback loop the effect is more in your face and apparent in a mix.
A good sounding pedal that is cheaply build. Handle with care!
The links

Leave a comment