Recently I got a reissue of the Colorsound Powerboost in for some TLC.

I love Colorsound pedals. The first pedal I ever bought (while on vacation in London) was a Colorsound Overdriver. That pedal is still in my possessions and is used a lot
Maybe I should add a post on that pedal soon……
Colorsound (or Sola Sound) is a brand that was sold from the Macaris shop in London. Macaris is a music shop that was founded in 1958 by the brothers Joe and Larry Marari and is still in this family hands as it is now run by their sons. It is home of the original Tonebender Fuzz pedal and much more known effect pedals. The Colorsound Powerboost was the first overdrive / boost pedal that found it’s way to the pedal market in 1968. Originally it was build to be a preamp like effect with controls for volume (or gain), a simple dedicated bass and treble control (parametric style) and with 18V (two 9V batteries) had a huge headroom. The pedal didn’t have a master volume control; the way this pedal was setup it already packed a lot of volume on the lowest volume (gain) setting. When it was also produced for the international market the original orange color wasn’t that appealing to people, so they changed the case to grey in 1971 and called this pedal ‘The Overdriver’. This Overdriver pedal only used a single 9V battery as the power supply.
The pedal was possibly designed by Gary Hurst (the originator of the Tonebender fuzz) as he mentioned in the January edition of Beat Instrumental 1966 that he was working on a new foot-pedal with a Bass and Treble boost and housed in a volume pedal. As this last item is incorrect for the Powerboost, the dates fit. Gary did design a Treble and Bass boost in a volume pedal later (1974) for CBS / Arbiter called the Power Driver though. The original design used 18V to create the effect but also 9V versions were available (although not common). A master volume was added later to tame the pedal a bit. The original Overdriver pedal was also produced without a master volume for a short time but later this was added in the final version.
In 1972 an orange Power Boost found its way upon the pedalboard of one David Gilmour of Pink Floyd. It was a regular pedal for him up to 1978 when it was replaced by a Cornish ST-2. After 1978 the pedal would make its comeback on his pedalboard but didn’t remain as standard as before. (Gilmourish did an excellent article on this pedal where you can read more upon this pedal).
In the early 2000’s Sola sound did release a reissue version of the Colorsound Powerboost. This time the circuit was altered to be used with a 9V power supply and a master volume was added. If multiple editions of reissues were made is unclear to me. Not a lot on this subject can be found online.

The circuit
The pedal looks beautiful in it’s orange enclosure that is identical to the original version. It’s big, orange and uses the same known knobs. A bit ‘Hit it’ arrow is also located on the enclosure to make sure you hit the right ‘Pre-set button’. The unit has controls for EQ (‘Treble’ and ‘Bass’) and a controle for gain called ‘Volume’. On the side of the pedal there is a master volume knob that has no other markings. Compared to the original pedal an LED and DC jack were added for modern times sake.
When the pedal is opened a Colorsound like PCB is visible on which the potmeters are located and soldered directly to the PCB. The fourth potmeter for the master volume is connected by wires to the board. The pedal is true bypass with a TPDT switch; original Colorsound pedals were all true bypass.
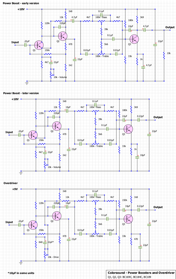
An original Powerboost schematic is not available. You can find these two schematics online on the Colorsound Powerboost / Overdriver although their origin or correctness aren’t clear.


This last schematic is noted ’71 for the Overdriver circuit and uses a 9V battery as the power supply (correctly noted with 6 individual battery-parts). No master volume was added in this schematic.
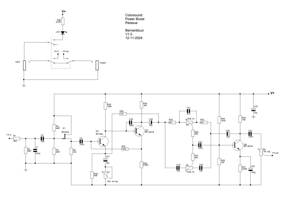
As for the reissue I traced the pedal:

As you can see the pedal functions on a two transistor booster stage (with feedback paths) that is followed by a single transistor EQ stage with a parametric Bass and Treble control. The ‘Volume’ control is a control that determines the amount of gain in the first (and through the feedback path the second) transistor stage. By adding a master volume you can use the ‘Volume’ control now as a gain control without drowning in tons of extra volume. As it clearly resembles a two transistor fuzz pedal, this pedal can achieve some nice fuzz sounds when cranked!
An input buffer was added for some clarity by lowering the input impedance of the pedal.


The sound
This pedal is unique in it’s own way and therefor attracts a lot of users. From the info you can see this pedal as a preamp: it adds (clean) volume and a way to shape your sound with the Bass and Treble control. And well, that is exactly what it does. The standard tone of the pedal on a low gain settings is clean with some extra volume and a way to shape any sound from an instrument. But it does so much more!
As an input buffer is added you lose the ability to use the pedal directly after a guitar and this will change the way the pedal sounds. In the vintage versions, without a buffer, the unbuffered-ness will add more emphasis on the lower mid frequencies placing your instrument, guitar or bass, more in the mix. This emphasis is perfect for a single coil guitar or a regular bass guitar. The result is rather pleasant to listen to and to fill in the spectrum. With this reissue though, following a buffer, the tone becomes much more transparant. The lower mid emphasis is still there but much less compared to the sound without a buffer. In this situation also a higher mid emphasis is added complimenting most guitars and basses. In both modes the EQ is flexible in managing your top end or booming low end and when both controls are combined it can also add or remove mid frequencies from the spectrum.
But the fun begins when the gain is raised. Without the ‘Master volume’ control the pedal adds volume to the output signal even when the gain is set to 0. So the added master volume gives you much more control on this volume boost and later on, the gain boost. When the gain is added (the control isn’t working lineair though) the pedal will add a very musical sounding gain / overdrive sound to the output signal. This gain can be seen as a fuzz-like gain sound, very responsive to your playing style and the amount of dynamics you play with. Opening the gain control further, the sound transforms more into an fuzzy overdrive sound and with the gain control dimed the pedal plays and acts like a full blown fuzz pedal with controls for bass and treble. In this mode it is quite reactive to your playing style and does respond well to the volume control on your instrument to clean up the amount of gain. The amount of headroom (9V vs 18V) will determine when the pedal starts to overdrive; the 18V versions stays clean much longer and works better with high output pickups. The high end also is boosted when the gain is raised so on higher gained settings the pedal will be more bright compared to the lower gained settings. This brightness can be adjusted by the treble control. Noise levels will increase when the gain is added and will only be hindersome when the gain is set to max.
The EQ in this pedal is quite useful into getting the sound you need. The Treble and Bass controls respons in a parametric way to at position 12 o’clock the pedal sounds most natural. Treble and Bass can be added or subtracted to the audio by turning the knob respectively higher or lower then 12 o’clock. Combining a higher set Treble and Bass it’ll lose mid frequencies in the mix and by setting the Treble and Bass control both lower then 12 o’clock you’ll add mid frequencies in a way.
For me this pedal is where my contact with guitar pedals started and I’ve learned much on / with thus unit. For once it is a very flexible booster / overdrive pedal that excels in it’s function as it can be a very good sounding clean boost pedal or a very good sounding overdrive pedal. The added fuzz abilities just adds more fun to the total functions of this pedal. The sound is maybe not what everyone needs in an overdrive pedal as it has a very transparant and unique overdrive sound. But this, to me, is just what I admire on this unit: leaving the character of the instrument intact and add flexibility to the sound. This pedal is something I often come back to on both guitar and bass! I can clearly see why it is so favorable by David.
Links

Leave a comment