I got this bass in for some TLC. There is some low level noise in the signal and the treble boost mode functions more like a fuzz. Let’s dig in!

The Gibson RD Bass (short for Research and Development) was introduced in 1977 after years of actual development. Flyguitars.com did an excellent job on giving a lot of information on this bass in this article. In this article they talk about the timeline of the bass. The design of the RD bass was even patented.
As you can spot there are two versions of the RD bass made: A standard one (passive, Series IV humbucker pickups and no electronics) and an Artist one (active, Series V pickups and additional electronics). The RD Artist bass was later updated with some additional changes. In this post we’re gonna go more in depth on an early RD Artist bass.




The Artist bass emerged from Gibson working closely with (Bob) Moog and John Entwistle to build a bass that would benefit from the newly emerging electronics in instruments. Bruce Bolan, the head designer of the Kalamazoo Research and Development group, made the actual design of the bass and explained the meaning behind this design:
One of the particular musical qualities that I personally was looking for in one of the models, was a similar effect to that of a steel player – this being the reduction of the initial attack and the swell of the note after the initial attack had been made. A steel player of course uses a volume pedal to accomplish this but it was still something missing. Bob designed a special circuit that would achieve this as well as an expansion circuit unlike any other that had been designed to date.![]()


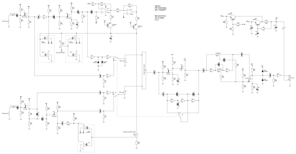
The circuit
The bass looks amazing when the case is opened with the full maple look and contrasting black hardware. The bass is fitted with two Series V pickups; these pickups had the weird Indox VII magnets onboard (ceramic) and were wired up to 6.5k. The bass has four controls (Volume Bridge pickup/ Volume Neck pickup / Treble / Bass) and as the EQ on this bass are parametric, the knobs on the EQ differ from the knobs on the volume controls. Two three-way switches control most of the options on the bass. The strings go all the way through the full maple body.
Looking in the back you can spot the MOOG electronics hiding behing a big coverplate. The big plate is secured by wood screws. On the right side a small portion of the backplate can be opened seperately to change the 9V battery. This part had threaded screws that screwed into dedicated parts to keep the wear low. On the inside the electronics can be seen.
The function of the electronics can be changed by the top three position switch.
- In the middle position you get the direct output of the pickups (no effects) feeding the preamp;
- In the ‘neck’ position you get the direct output of the pickups (no effects) feeding the preamp. The preamp has an added brightness effect.
- In the ‘bridge’ position you get the effect output of the pickups. A Compressor effect is added to the neck pickup and an Expander effect is added to the bridge pickup. These signals feed into the preamp.
The choice of pickups (and in a certain mode also the effect) can be altered by the lower three position switch.

The original schematic is available through this webpage at Flyguitars.com. I found this schematic a bit cluttered so I made my own schematic:

The neck pickup is directly buffered through a FET buffer and then enters a MOSFET based (CD4007) compressor. With the ‘function’ selector switch you can choose between the direct output or the buffer or the output of the compressor.
The bridge pickup is directly buffered through a FET buffer and then enters the FET based expander circuit. With the ‘function’ selector switch you can choose between the direct output of the buffer or the output of the expander.
After the ‘function’ selector switch the signal will pass through the independent volume controls of the pickups / effects. This is followed by the pickup selector switch to determine which sound or effect you want to hear in the end. From this point the signal is fed into a FET based preamp with a switchable brightness function (also with the ‘function’ selector switch). The preamp is then followed by a FET based EQ with parametric functions of bass and treble.
The compressor and expander are triggered by the same input signal: that of the neck pickup. After the signal of the neck pickup goes through the compression stage it’ll pass through a full wave rectifier to create a control-signal; this control-signal is fed to two individual MOSFET’s wired up like a variable resistors. These two individual MOSFET’s regulate the compression effect and the expander effect. The delay of the effect (or better called the decay of the control signal) can be adjusted though a single trimpot on the PCB. The expander effect’s sensitivity can be adjusted by a trimpot on the PCB that can also be accessed by a hole in the back of the backplate.





The fix
A common problem with these basses is that the switches tend to go dirty. And with that the connection isn’t perfect so the bass will behave bad, is noisy and the switching will not work all the time. I’ve cleaned the switch on this unit and now it behaves like it should.

The sound
The sound of this bass is amazing and different compared to other Gibson basses. The sound of the pickups is well balanced and quite deep without getting muddy. The top end isn’t overly bright and the mid frequencies are well balanced across the total spectrum. The output of the bass isn’t loud but again good balanced and stable. The EQ can be used to shape the sound to your personal views and as the EQ is parametric, you can bypass the EQ by putting both controls to the 12 o’clock position (0 on the knobs). The basic sound of the bass (‘function’ selector switch in the middle position) is a very usable sound for a lot of different music types and by selecting the pickup a lot of different sounds can be achieved. By switching to the ‘Bright mode’ the sound changes into a more modern type of sound with a more airy sound. It’s like lifting a blanket from the amp making the bass more apparent in the room itself. This same effect cannot be achieved by the EQ alone, although adding some extra treble to the sound will have a same kind of feeling.
The onboard effects needs some getting used to but will be, in the end, quite useful. The compressor effect is quite squishy but does exactly what Bruce Bolan described: imitate a steel guitar player. Because of the way the effect is build the volume will drop after the initial attack and then slowly will rise again. This’ll give the effect the feeling of a swelling note just like a steel guitar player would do. The compressor though takes over the sound. This more vintage vibe can be a good thing, but usually people nowadays find that compressors need to be more transparant. This transparency is something this compressor won’t do. The expander effect is just the opposite and will make the notes appear more in the mix The combination of a compressor on the neck pickup and an expander on the bridge pickup makes the bass stands out in dynamics and tone. Adjusting the sensitivity makes the effect more useful and less overtaking. Yet, practise makes perfect. Lastly, the initial fade-in effect can be eliminated by adjusting the (extra) trimpot that can be found on the PCB.
I love these basses. In the 90’s and later this basses were quite known in the world of hard, loud music. And although it is fitting the spikey look (with rounded edges) and a good booming output, this isn’t all this bass can do. I personally think this bass is the most perfect studio bass because it excels in stability, output and tone and can be easily played (sitting down and standing up) directly into a studio monitor, mixer or preamp. OK, it is quite a heavy instrument and the output is low-ish but this bass makes it up with goodies, playing stability and tone. And for me, that is a winner!
Links
This bass is heavy in use by the owner in the band Iron Jinn. This video gives a nice example on how to use this bass in a live session.

Leave a comment