Now for some treat! I got this guitar in just for some fun and just a little TLC.

The Harmony brand was founded in 1892 and through some rough patches released millions of guitars for the American market. They also made ukeleles, violins, banjos, mandolins and amplifiers under different brands. The Harmony H66 Vibrajet was released between 1961 and 1965 and was based upon the Harmony H74 Neo-Cutaway guitar that was upgraded with a build-in electronic effect that was powered by a single 1.5V battery. The H66 is the only Harmony guitar that featured a build-in effect. As with most Harmony guitars it was fitted with DeArmond pickups; in the H66 case it were DeArmond Gold-foil pickups
It was advertised as:
Built into this handsome Neo-cutaway Double Pickup Electric is a skilfully engineered transistorised and miniaturised assembly (made in America) which, at your command, produces a Tremolo effect through any amplifier. A lever, in easy reach as you play activates Tremolo effect. You control speed of the beat, and depth or modulation,





The circuit
This guitar is a beauty. Equipped with two DeArmond Gold-foil pickups both with individual volume and tone controls and a single selector switch you can control the sound from both pickups to the max. Both tone knobs are 250k and the volume controls use a 1M potmeter. The tone caps are different between the pickups; the neck pickup uses a 22n cap and the bridge pickup uses a 100n cap. These two values differ due to the bass-ness of the pickups’ placement on the body. With these values the filter this cap creates is lower (in frequency) on the bridge pickup compared to the neck. I enjoy using these different values for the pickups although I noticed that usually I just turned the tone knob to fully open.
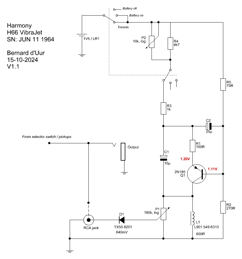
A schematic of this guitar can be found here.
The real eye catcher though is the tremolo unit. Housed on the body of the guitar is a big, chome unit that follows the shape of the guitar and adds a lever and two extra knobs. A lid gives acces to the battery compartment in which a single 1,5V battery is housed (an LR1 type battery). The lever has three positions:
- A battery off position; the battery is switched off
- A battery on position; the battery is switched on. A small pop can be heard but no effect
- A tremolo position; the tremolo effect is turned on. No pop can be heard. The effect needs some time to engage (1-2 seconds)
I traced the tremolo effect

As you can spot the effect uses a single Germanium transistor and a 1,5V power supply to produce the tremolo effect. The transistor and the inductor creates an LFO that through the diode creates a volume decrease effect. The effect sits parallel to the audio line of the pickups and has little to no effect on the output tone and volume when bypassed or turned on. When this guitar came in the switch was accidentally set to the ‘Battery on’ position in which the battery was drained to 1.1V. In this situation the tremolo functioned normal, only the amount of depth from the effect was less compared to a full battery. The effect is more potent with the bridge pickup compared to the neck pickup.
I replaced the electrolyte caps as they looked bloated and didn’t measure in range of what they should. With this replacement the effect became better controllable.





The sound
This guitar sounds incredible. Acoustic, with no amp, the guitar sounds full, loud and responsive. And when an amp is added this sound is even elevated to a new level. The guitars sound is responsive and clear. The DeArmond Gold-foil pickups give it a very specific sound that suits the guitar and the player. I love the openness of the sound and the amount of body this pickup gives the sound even in the bridge position. The bridge pickup is clear, loud and has a lot of push that I don’t recognise from such a small single coil pickup. The bridge pickup is more even sounding with a lot of body and volume. Both pickups are quite loud and enhance the natural sound of the guitar. The dynamics of this guitar is what most suits me in such an instrument. As it is fully hollow it responds to everything that is happening; from attack of the strings to the distance to your amp and the way you hold the neck. I personally missed a Vibrato bar to complete the sound of this masterpiece.
The tremolo effect is rather good. It is limited in speed but it makes it up in character and sound. The depth control works fine on bypassing the effect (fully counter clockwise is no effect) and even with the depth full on the effect doesn’t change the character of the sound of the guitar itself. The tremolo effect is effective and can give an amp like chop to the sound you have. The speed control is limited as it won’t give you super fast tremolo effects but on the other hand it does well what it suppose to be doing: mimicking an amp tremolo effect. There isn’t any clock noise and the lever can save the battery when the guitar is in the case.
I enjoyed this guitar in my house and had a lot of issues letting it go again! It is a player that sounds incredible for a lot of different styles. The added tremolo is a gimmick that sounds rather good and isn’t available in an effect or pedal. Weirdness to the max with a good sound. I just love that!
Links

Leave a comment