Sometimes you discover something that was always there but you never mentioned to look or investigate. And this ‘Overdrive’ pedal is just that!

In the 70’s the terms Overdrive, Distortion and Fuzz weren’t that well known. Also, not that much pedals were going around giving you these sounds. So pedal builders just used those terms in a way that suited them well.
Ibanez also did this. In 1976 they came out with the OD-850 ‘Overdrive’ pedal that was build until 1978. In 1978 Maxon, the builder for Ibanez pedals released the Maxon D&S for only a single year; this Maxon pedal was identical to the OD-850.
Although this pedal is called the ‘Overdrive’ on the outside, inside tells a different story. Inside is a Big Muff Pi variant, a pedal that was released in 1969 by Electro Harmonix. The Big Muff Pi was released as a sustainer but was in fact a fuzz / distortion pedal. Ibanez didn’t copy the Big Muff Pi circuit blatantly but added some interesting stuff.




Ibanez changed the circuit after 1978; the tonestack was changed to full Big Muff Pi specs and a DC jack and LED were introduced in later models. These models would be released in various versions up to 1983 with the final version, the OD-9. After that, the model was discontinued.
(Well, a bit. The Soundtank series introduced the FZ-5 / SF-5 which is similar to the OD-850)
In 2016 a reissue of the original OD-850 was released in an identical box as the vintage version but now with DC jack and LED.




The circuit
The vintage version:
I got a hold of the original version a while ago. In the proces of writing this piece a second one came in for some TLC and a DC jack. Opening up the unit you can spot the little plastic enclosure in which the PCB is housed. Both use the same sort of components and design. Both vintage pedals had their switches replaced with a DPDT switch. The orginal pedal used a SPDT switch and was not true bypass. The vintage pedals could only be powered by a battery but usually people later added a DC jack. No LED is in these pedals to see if the pedal is turned on or off.
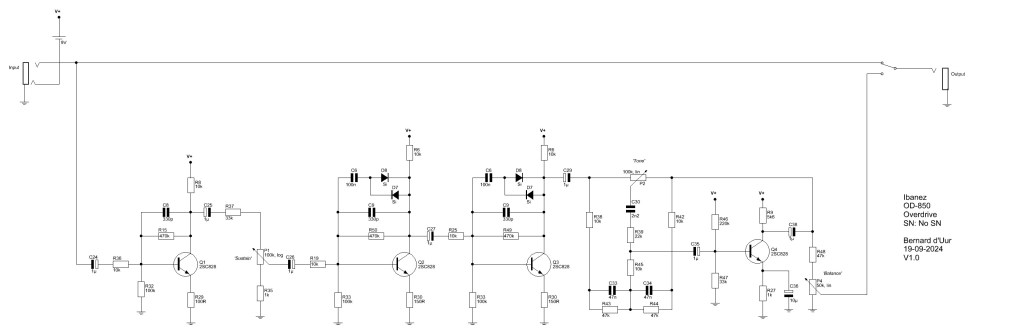
I found a schematic on the internet done by Dirk Hendrik in PDF form
I traced my own for reference:

As you can see in the schematic the Ibanez OD-850 ‘Overdrive’ pedal is mainly a copy of the Electro Harmonix Big Muff with some value changes but with the addition of a different tonestack. This tonestack was invented to keep the low end intact but have the ability to add or remove the high end of the audio. The other values of the pedal give the basic Muff circuit a different sound compared to the EHX versions. The smaller bleed caps in the feedback stages give more high end at the output of the pedal and the larger emitter resistors will make the clipping stages less gainy and more focussed. Also the choice of transistors will change the character of the Overdrive or Fuzz sounds.







The reissue version:
When I was writing this piece I got hold of a reissue for a good price. I really wanted to see if it was similar to the original unit vintage unit.
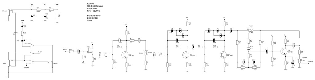
I traced the pedal:

As you can spot it is a spot on copy of the vintage circuit. Some parts were reversed but this will not have any effect on the output sound. The biggest difference is the addition of the FET input buffer to buffer the sound going into the effect and the fact that they use a TPDT to make the pedal true bypass. A DC jack and LED were added to get the pedal up to modern values. I was clearly surprised, and really happy, that they decided to keep the original tonestack.





The sound
I love a good Big Muff sound! Ever since the first time I got a Muff I was intrigued by the sound, the handeling and the effect it has on my playing. It can sound AMAZING on bass! And yet, I never use it. Every time I use a Muff I get lost in the mix. Or you just hear that ‘carpet’ underneath but you never reach through. In the proces I’ve modded a lot of Muffs. You can see some of them in my Muff-Mods page, as can be found here.
Then this pedal came along. And as I stated, I never really looked into this pedal as I thought it was ‘just another’ Big Muff copy. And boy, was I wrong!
This pedal is amazing on both guitar and bass. The sound is different compared to the original Big Muff; this pedal has the ability to cut through a mix, to keep the low end in the signal and to add enough high-end to make the pedal noticeable. Further, the gain is a tad lower so it is ideal for stoner riffs and garage sounds with ease. But with a bass this pedal shines. This pedal keeps enough low end to dismiss any clean blend boxes, sounds musical like a Muff should and fits perfectly in the spot the bass should have. Maybe it is higher of gain compared to the bass beloved Muff, the Russian Muff, yet it makes it up with shining leads, filling riffs and just a quality bass ‘Overdrive’ or fuzz sound. On bass I found a missing piece and maybe, just maybe, this pedal finally brings the Big Muff back to my board and will be used.
The reissue is as good as the original and even a bit better. The sound of the reissue is close to the original in both sound, feeling and dynamics. The added LED adds a lot of control on stage and the DC jack is necessary; usually people added a DC jack anyway. Is it completely the same pedal? No! The reissue sounds just a bit neater, more controlled, less bass heavy and cleaner whereas the original unit just breathed life into the riffs and sound. Yet, I like the reissue as much as the original and would love to bring it with me into the rehearsal space! Big Muffs simply rule!
Links

Leave a comment