I got myself a cheap Keeley pedal as it wasn’t working. I’ll keep this post short and only for fixing purpose.

The Keeley Fuzz bender is a modern recreation of the Sola Sound Tone Bender MKIII with some extra’s. It is made into a silicon / germanium hybrid that should be stable and sound amazing! You can read more upon it here.


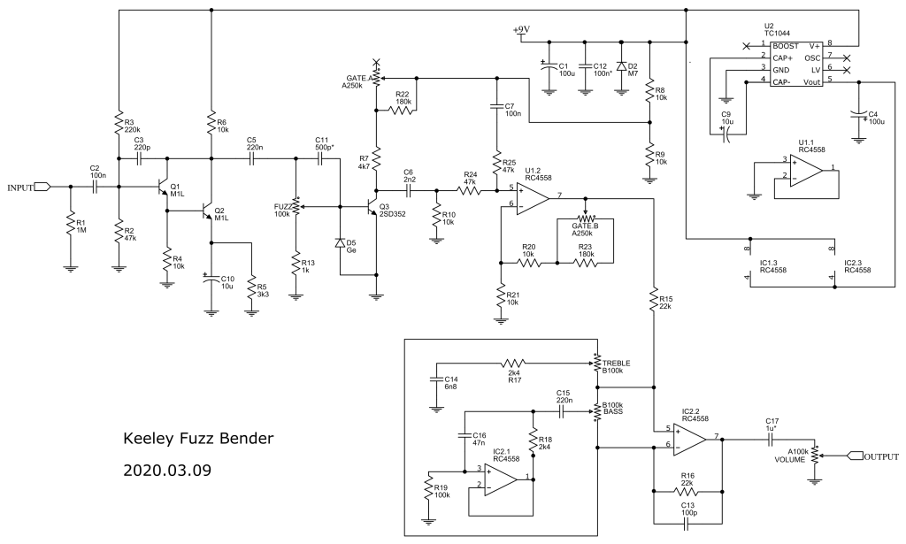
The circuit
The pedal comes in a great white box with smooth graphics. It just looks beautiful. When the circuit is removed you can spot that it is mainly SMD (small parts) with through hole versions of a germanium diode and transistor. Both of them are NOS. The diode us unknown (no numbers are printed on it) but the transistor is a 2SD352 (NPN Germanium transistor).
On this post on freestompboxes.org they released a schematic of the pedal. The post is a good read upon the pedal and shares some insight. I’ll post the schematic here for information purpose only. I did not create the schematic but will use it throughout this post to make parts clear.

As you can spot the pedal is a nice recreation of the Sola Sound Tonebender MK III with part silicon and part germanium parts to make it sound low noise and good fuzzy at the same time. After the fuzz pedal a tone stack is added build around two gyrators; these gyrators add a parametric kind of EQ for ‘Bass’ (100Hz) and ‘Treble’ (10kHz).The ‘Bias’ knob gives you stability around the Germanium transistor and the following stage. The power supply is build around a LT1044 charge pump to create 9V and -9V around a single +9V power supply.






The sound
I was expecting a lot from this pedal as it can be found on a lot guitar players pedalboards. And that it delivered.
I know I’m a fuzz nut with a lot of different units to compare it with. And yet, this pedal follows in a whole new category as the model it was modelled after didn’t get too many followers and clones (compared to the older known units). And although the vintage version had a very first idea of a tone knob, the newly introduced EQ on this pedal is far more superior and gives you a lot of tweakable sounds without losing the known character of the pedal.
It can be a piercing mix fuzz, it can be a cleanish bass fuzz and it can perform well as a Velcro fuzz. It responds well to the volume knob and works fine with other pedals (and therefore can be placed after another pedal). And that makes it a clear winner! Vintage sounds with a modern twist! Nice!
The fix
The pedal came in not working. I quickly found that the 1044 IC wasn’t working properly. I simply changed the 1044 IC for another (SMD) 1044 IC and the effect returned in full working order.
These 1044 IC’s are really picky on what you feed them with. They are build for 9V so overpowering them with more then 9V will kill them (presumably what happened here). When using an 1044 please regulate your power!


The links
Leave a comment