When I started to engage in understanding effect pedals, one of the first pedals I ventured in was the Menatone Red Snapper. A friend of me had the original version that had a broken switch. Before this specific pedal I did small repair work by replacing switches and potmeters but never tried to draw a schematic or try to understand how stuff worked. Most of the effects that came by already had some schematic written down on the internet. The Red Snapper though was new in 2001. I became interested!

The Red Snapper was introduced in the market in 1996 but was released officially in 1998. The first ones were wired PTP (through a homemade eyeletboard), had three knobs and were boxed in a big enclosure. Later multiple versions were introduced in other boxes and with different amount of knobs. Around 2020 the mini version was introduced housed in a small enclosure with no room for a battery.
This mini version I got in as it cut out after some time playing. Another tech looked at it and replaced the switch and the opamp; the problem though remained.

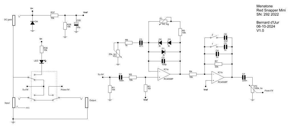
The circuit
The pedal has three knobs and a footswitch. The footswitch turns the pedal on and off. The pedal has two controls for gain (both the potmeter for ‘Gain’ and ‘Bite’ control the gain of the pedal) and a single control for the output volume (‘Vol’). On the inside a small PCB is visible with a big opamp (the original opamp was sanded down so no value could be seen) and two DIP switches.
I traced the pedal:

The pedal follows the known schematic of the Menatone Red Snapper. The IC is unknown as the print were sanded down. The DIP switches add one or two caps to the second opamp stage changing the character of the pedal. As you can spot both the ‘Gain’ and ‘Bite’ knob changes the gain of the pedal in their own way. Combining both can give you different kind of gainsorts and sounds. As you can see this pedal was inspired by the Boss OD-1 that has only a single overdrive knob.



The fix
After I got the pedal in I noticed two things that could produce the cutting out of the audio:
- The solder connections, and mostly the ones around the potmeters, were not great. I reflowed the solder connections throughout the PCB and on the lugs of the potmeters.
- The IC socket was secure, but the opamp that sat in the socket was really loose. If I placed the PCB with the right side up (potmeters up) the opamp faced down and by shaking the pedal the opamp came loose. I tried adjusting the lugs of the opamp for a secure fit but this had no succes. Still the opamp was too loose. In the end I replaced the opamp socket for another one. Now the opamp sits secure and doesn’t move when shaken.
With these solutions the pedal stopped cutting out. I also tried to shake and wiggle the pedal around but no problems occurred.
The sound
This pedal is amazing! Back in the days I was blown away by the (vintage) Red Snapper and I am equal dazzled by this mini version.
What it does, it does good. The pedal creates an overdrive sound that ventures between a clean boost and a transparant overdrive / boost effect by using two parameters of the overdrive and some asymmetrical clipping. The ‘Gain’ potmeters adds more gain to the sound with a touch of low end by adding more gain. The ‘Bite’ potmeter adds more gain to the sound with more an emphasis (on higher settings) on the high end. With both controls you can control the character of the OD sound without using an EQ knob of tone section. This works wonders for the low overdrive sounds; on lower gained settings the tone is full, has body and enough volume to punch through the mix. On the higher gained overdrive settings though the pedal will lose it’s fullness and becomes more bright and brittle. Still a very usable sound but really focussed on a very specific sound. On these higher gained settings I’d recommend the four knob version (that has a tone knob) or just another OD pedal.
In the end an amazing low gained pedal. Now to find one for myself.
Links

Leave a comment