I got this Shin-ei Fuzz Wah in for some TLC. I love these units as you combine a Superfuzz fuzz pedal together with a most common wah pedal. What not to love?

The most common part that was heavily loved was the Fuzz part of the pedal. I blatantly called that the ‘Superfuzz’ fuzz as the Superfuzz is the most common version that people tend to know of this line of effects pedals. The Superfuzz circuit was released under a numerous brands in numerous forms. The history is well documented in this post.
It is still unknown who designed the Superfuzz. Most claim that Fumio Mieda designed the circuit, yet I found a lot of sites claiming that Fumio didn’t design this one (yes, he is still famous for the Uni-Vibe and the MS-20). It is also unknown if the claimed Honey Psychedelic Machine was first or that the FY-6 (Honey Baby Crying fuzz) was first released. Yet this Psychedelic Machine by Honey was a good start for both the Uni-Vibe (called Mood at that unit) and the Superfuzz unit.
Honey sold the rights to all these effects to Shin-ei in 1968 / 1969. Accounts on what Shin-ei was before that take-over are pretty vague. I could find a lot of information on that Shin-ei took over Honey and also took over production of the effects. This should claim that Shin-ei existed before the take-over and had enough funds to buy the rights and mass produce them after. Other sources claim that Shin-ei was found out of Honey but this information is even more vague.
After the take-over Shin-ei started producing the Honey effects under the name Companion first but soon they would produce these effects for a number of brands. They also released it later under their own brand: Shin-ei Companion just like the unit on my bench. In the mid 70’s Shin-ei disbanded and was relaunched in 2016.



The circuit
This pedal is housed in a big wah like pedal with two footswitches and all the other controls on the side. The top footswitch engages the fuzz effect, the footswitch under the treadle turns the wah effect on and off. On the side are controls for the fuzz effect with gain (‘Fuzz Adj’) and volume (‘Fuzz Vol’). A selector switch (‘Fuzz Pitch Selector’) lets you choose between two Tone settings. The unit runs of a battery with no DC jack and the in and outputs are reversed (from the typical pedal order in 2024).
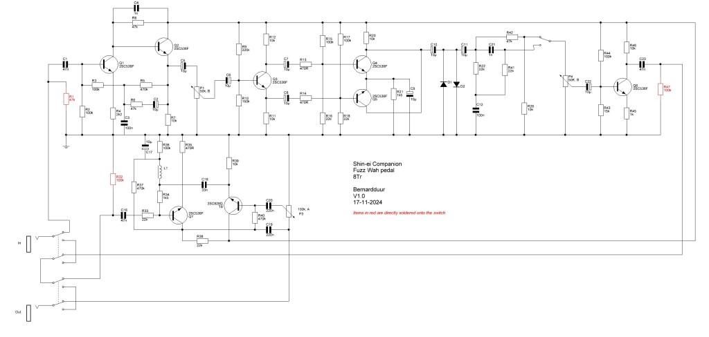
Opened up you are first greeted by the schematic printed on the inside of the backplate. This schematic is called the 8Tr (8 transistors are in this unit). The PCB sits neatly on the inside and is held with two screws. The big transformer that is visible it the inductor for the wah effect. The unit has not got the described 2SC828 transistors but 2SC536 transistors rated F (hFE from 160 – 320).


I traced the unit:

As you can spot in the schematic the fuzz comes first and is followed later by the wah effect. The fuzz effect has the known ‘Superfuzz’ layout with a preamp going into a phase splitter that makes the octave effect. This then is clipped by two Germanium diodes to ground making the fuzz effect. The sound from this point is fed into a very basic EQ with two settings:
- A mid-dip setting with a bridged Tee notch filter
- A full-mids setting in which the audio only goes though a volume reduction stage
After this the audio goes through a last gain stage.
The wah is a common wah circuit with a somewhat larger cap (then standard in wah’s) in the feedback loop. The inductor of the wah is the transformer like the unit you can see on the PCB.



The fix
When testing the unit had two faulty foot-switches. I replaced both with a new one. Also, the wah wasn’t that piercing as I knew it should be so I replaced the 10u cap to ground in the wah circuit. With that I got all the wah effect back in the unit.
The sound
This pedal ROCKS! The fuzz section is just simply amazing! It can give you a wide array between balls out fuzz guts spitting in your face or has the ability to lay down a carpet like fuzz sound to cover most issues. The fuzz tone is complex and gainy and an octave up is pretty apparent. With a bridge pickup playing chords the fuzz feels velcro-y and has a slight idea of a misbias. The octave up in this setting is tame and not really in the mix, yet, you cannot deny it being there. With the neck pickup selected, and playing up the neck really takes the octave sound in the mix and fattens up the sound. Now it is a fire breathing octave fuzz monster that can behave well in most solo’s or riffs. The gain knob gives you a wide array between a fuzzy overdrive all the way to gain, gain gain!! The EQ section takes some time to getting used to. The mid heavy section is ideal for a guitar player and puts you right in the middle of the mix. The mid-cut setting gives you amounts of low end combined with an amount of high end and very little mids. Easy to use on bass or just to fill in those gaps. Nice!
The wah pedal is different. Compared to most common wah pedals this pedal, right from the box, is tame, middy and not peak-y. It sits in the middle of the sweep and never ventures to the real high top end that is so common with wah pedal nowadays: A pretty muffled wah pedal. But with an easy modification (see the mods section down below) this pedal shakes the muffle mantle and shines to a new bright setting that works (better) wonders with the onboard fuzz effect. The wah is slightly gainy and packs more low end compared to any other commercial wah but that simply works for a pedal of this gesture.
The simplicity of the layout of this pedal makes it ideal for a small pedalboard. You’ll get a HUGE sounding fuzz combined with a good sounding wah pedal. A clear winner for me!
The mod
- The wah mod: Turn the gears on the potmeter up so you control the potmeter in a different kind of region. To do this loosen the bolts on the plastic guide that guides the treadle’s gear section so you can push that part back and get the potmeter to move freely. Now turn the potmeter to the most max setting (imagine how it turns when you use the wah) and at this setting just nudge it one gear back. In the toe down position of the treadle refasten the plastic guide so now the treadle controls the potmeter again. Now you should find it to be more treble in the toe down position. WARNING: too much pressure on the potmeter will break the potmeter. Always make sure the toe down position has a little bit of room left on the potmeter!
- The no-octave mod: By disconnecting one transistor section in the octave effect (Q4 / Q5 in my schematic) no more octave gets created and the pedal becomes less octave-y. Note that the way this section is created that the end result will always have a slight octave feeling to it.
Links
Leave a comment