I got this pedal quite cheap as it developed a loud noise. As the noise was as loud as the audio it was not usable and needed to be fixed.The noise sounded like a fire burning.

In 2006 BBE released the BBE Mindbender. In the manual a small introduction is written down by Will Ray (check it here) of the Hellacasters. The goal was to mimic the sound of a rotating Leslie speaker. BBE designed a chorus pedal that could also be used as a vibrato pedal. In the manual we also read that the pedal was patterned after two rare vintage pedals: The Boss VB-2 Vibrato pedal and the Way Huge Electronics Blue Hippo chorus.
In 2013 BBE re-released this pedal in another enclosure. If this MB-2 is the same as the first edition is unknown to me.

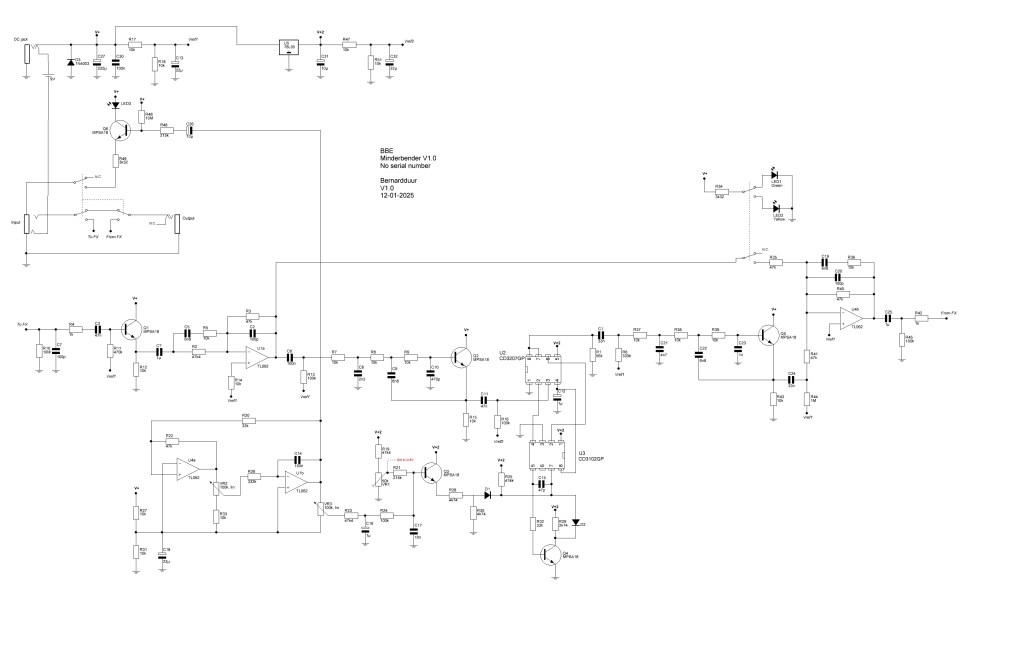
The circuit
The unit looks pretty sleek. The pedal has two knobs (one for ‘Speed’ and one for ‘Depth’ of the effect) and two footswitches: one for turning the pedal on and off and one to select ‘Chorus’ or ‘Vibrato’ mode. Two LED’s above this last footswitch determine which effect is turned on. The status LED, when engaged, blinks in the rate of the LFO.
Opening up the pedal shows that the pedal is made with both small and lager through hole parts. Some parts are of high quality and some are of lower quality; it shows that BBE chose these parts well and put good quality parts on points that benefit from this choice. A 3207 IC is present to make the chorus effect. A small trimpot on the board isn’t discussed in the manual. The unit uses two 3PDT footswitches making the effect true bypass.




I traced the pedal.

As you can spot this pedal bears a lot of resemblances to the Boss CE-2 / CE-3 with some parts replaced with another value. The vibrato mode is achieved by removing the unprocessed ‘Clean’ sound that is usually mixed with the delayed sound. The trimpot let you select the range in which the effect sounds the most fullest. In my unit this trimpot was set to 0.8V at the wiper. Turning the trimpot to another setting resulted in a less pronounced effect that was duller and lacked the luster and sparkle this pedal has.
The fix
After a short search I traced the problem to a small cap (C10 in the schematic). When I checked the cap with my meter, it measured fine. Yet, when placed in the circuit, the pedal started to make a lot of extra noises that were as audible as the volume of the input signal. I replaced the cap and with that all the noise vanished.

The sound
I love chorus pedals and I love the sound of a rotating speaker. And when this unit came in I thought it was just another chorus pedal that was marketed as a rotating speaker effect. And even when I traced this pedal I still thought this; hey, it’s just another CE-2 / CE-3 clone, right?
But then without the extra noise I could really listen to the effect. And now I can understand why they marketed it this way.
This pedal sounds like a really good emulation of a rotating speaker effect with a good speed range and a quality of depth I can’t find in other chorus pedals. Overal, the sound is easy recognizable as a chorus effect yet it adds something extra to the sound to really get that movement sound in there. The chorus sounds full and noise free and adds just that hint of high end to make the sound open up. No real bad coloration of the sound is present. The vibrato mode is where the other fun begins lunching this pedal in the range of the Boss Vibrato without the footswitch options. The vibrato adds a lot of movement in the sound and can easily sound ‘too much’ on it’s own, but in a band setting it just fill in those gaps that we all know and hear. On higher speeds the vibrato mode adds that real touch of a rotating speaker movement we all recognise and adore.
I really enjoyed this pedal. It gives more life to the idea of a chorus pedal yet without losing the opportunity to make it sound like a rotating speaker effect. And don’t get me wrong: this pedal can easily do the chorus sounds when set correctly but the addition of the other ‘modes’ make it more enjoyable and usable. Add to this the clean layout and easy adjustment and you have a winner!
Links

Leave a comment