Real bass amps in full tube version are sparse. The Fender Bassman (and the Marshall line that came from this), Dynacord BassKing are a few, but most of these amps were taken over by the guitar players. And that was also possible: the additional low end, low mid emphasis and overdrive capacities gave them an advantage for guitar players that the traditional guitar amps didn’t have. And then this FBT amp came in; this FBT amp is the superlative of bass amps! It breaths low end MUD I never heard from any other amp!!

In 1963 FBT was born as a small workshop by Bruno Baldoni and Vinicio Tanoni (B and T of the FBT) where they produced tube amps for guitar and PA in Italy. They also produced different things like organs and synths. And while the production in the 60’s was still handmade and on a small scale, the company grew in the 80’s and started to produce bigger and better amps where the tube designs shifted to the more modern solid state devices. Nowadays the company is a rather big player on the audio market making amps, cabs and more for the audio market. This YouTube video gives some idea on the history and the current position of the brand.



The circuit
The FBT 500BR amp was released in the mid sixties as a way to amplify electric bass guitars. Not much can be found online about how it suppose to sound but luckily some schematics are available. This unit came in as the owner complained about the muddiness of the amplifier next to a ‘Bass’ controle that was not functioning.
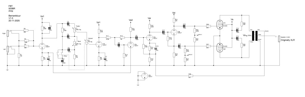
The amplifier is housed in a top and consists of two chassis parts. One chassis part is the preamp only and has controls for Volume, Treble and Bass. The volume control can be pulled out to engage the ‘Deep’ function. The amp has two inputs (high and low input) and has two ECC83 preamp tubes. With a plug – socket type of connection the preamp is connected to the second chassis that houses the power supply and the poweramp. This chassis has an ECC82 tube for the phase inverter and two EL503 for the poweramp section. With a single switch you can turn the amp on and off; no standby function. The amp can be connected to the speaker with a speaker cable with two XLR jacks. The amplifier has a two prong power cable and is thus not grounded.



Opening up the chassis shows a well made circuit on a turrentboard with quality and well build components. I traced the amp as it was different compared to the available schematics.


As you can spot the preamp design is pretty simple and similar to other known amps. What’s different is the rather large capacitor that is located over the anode resistor of the first tube. The combination of this resistor with this capacitor makes a low pass filter at 33Hz giving it a large bass emphasis. The EQ section is a standard Treble and Bass setup with a ‘Deep’ function (pulling the volume knob) that adds a capacitor to ground and with that changing the character of the sound. The rest of the preamp is designed for recovery volume and volume boost. The last tube section is made this way to add volume without adding too much overdrive to the signal.
The phase inverter is a vintage style phase inverter as seen in pre 1960 amps before the now more common long tailed phase inverter became standard. Bias is done with a negative voltage on the grids of the powertubes. The two EL503’s feed the transformer and the amp has the output for 4 and 8 ohm (8 ohm is hidden in the feedback path). There is a negative feedback loop from the speaker output back to the phase inverter.
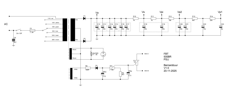
Looking at the power supply you notice that they wanted to get a rather large filter capacitor by combining three double can caps. Three times a dual 40uF, 500V can capacitor in parallel gives you approx 240uF 500V, a good value for a bass amp. This value can also be replaced by a modern 220u, 500V capacitor.
As this amp was stock I replaced the caps. To make this amplifier further safe in use I changed the the power cable to a three prong power cable thus grounding the amp properly. I rebiased the tubes and replaced one preamp tube as it became microphonic. I also modded the amp according to the wishes of the owner.

The tubes
The EL503 is a fabled tube from the past that was used in many amplifiers. It was released in 1966 by Valvo (Philips) as the successor of the EL34 and featured a different pinout, number of pins and socket. The tube was developed to have a smaller internal resistance so it can drive a transformer with a smaller impedance under lower voltages and get the same (or more) output watts, something new for that time. Yet, the upcoming silicon age made this tube go obsolete quickly making it now an expensive choice for tubes being only produced for a short time. For more information on this tube this (German) page is a nice addition. A datasheet on this tube can be found here.
So what then to do with EL503 amps?
- Use them! These EL503 tubes are pretty solid and well built. They tend to last long and only go bad after a long time of usage;
- You can try to find NOS EL503 but they tend to go for a high price;
- You can swap them with EL520 tubes (as they tend to be identical inside to EL503);
- You can swap them with EL36 tubes; identical in use, different socket en needs an anode cap.
Or we just swap them with the standard EL34 tube. The EL34 draws a bit higher heater current (1.5A vs 1.2A) but that should not be a problem. Yes, you will lose some power as the internal resistance of the tube is different compared to the EL503 and thus will load the transformer differently, yet I doubt that anyone will notice that as the difference is only small. Will it sound the same? No! Will it work? Yes! I would advice against using 6L6 tubes as their load resistance is much higher compared to EL34’s or EL503’s.
As a EL503 needs less power to drive (1/4 of that of a 6L6 or 1/2 of an EL34) you need to beef up the cathodyne phase inverter to get enough power to drive other tubes. You can use the Fender Princeton as a good example as that one has a beefier phase inverter; just implement those values. When you change the tubes also omit the network between the plates and the screens of the powertubes as they function as a feedback mechanism to stop oscillation. It will be less useful in other tubes.
The BIAS will then still need some work; as the EL503 tubes need less BIAS voltage you could need to change the BIAS power supply to suit the voltages you need with an EL34. A voltage doubler circuit should do the trick!


The mods
Next to changing the tubes, what mods can we perform on this amp?
- I would highly recommend removing the 47nF cap parallel to the anode resistor on the first tube of the preamp. This cap combined with the resistor of 100k makes a low pass filter set at 33Hz giving so much MUD and low end that the standard EQ becomes useless. By removing this capacitor you regain control of the EQ. You can also replace this capacitor with a lower values capacitor between 500p to 10n if you want to retain some of that extra low end;
- I would recommend changing the 10k to ground on the EQ to a variable resistance with a potmeter. This way you create a mid control that adds a lot of extra character to the amp. You could use the second input of the amp (as most people don’t use this) to put the new potmeter in;
- I added a master volume to get the preamp working harder without having too much volume issues. I placed this control on the back of the amp where the ground connection was located (as I properly grounded the amp this connection became useless). I used a value of 1M log potmeter and added a second 100n cap to restore the capacitor load the phase inverter would see.
- You could add a second output fed from the feedback loop as that loop is connected to the 8 ohm output of the output transformer. The stock output impedance of this amp is only 4 ohms. It’ll make the amp more versatile in the usage of cabs.

The sound
This amps has it quirks.
Stock, the amp is limited in use as the enormous amount of low mid / low end makes the EQ obsolete and the sound really muddy. It keeps sounding like a big carpet of low end that simply gets everywhere and is so apparent it blocks out all the harmonies and bloom. It might work for some music styles but it also limits the amp to a single sound. You can only guess why someone would add this feature to an amp and it makes the amp weird, obscure and not very versatile, yet it adds a character you can’t find in any other amps.
After the cap mod on the first tube the amp becomes so much more; suddenly the EQ knobs ‘do’ something and a lot more different sounds can be made. It now breaths, lives, blooms. It responds to your playing technique and dynamics and positioning on the neck differs in sounds. Yes, you can get those pre-mod sounds easily by turning your tone knob down, but you can also not do that!
The EQ is limited to bass and treble but even with these limited parts you can get a decent sound from it. It takes some time to know the EQ though, as the mid point of the treble control sits at 2 o’clock opposed to the often used 12 o’clock setting for this position; the high end reach of the treble knob occurs later then expected and the effect of taming the treble by turning down the treble knob gives not enough effect. This ‘quirk’ just needs some time to get used to. The bass knop did function as expected. The ‘Deep’ effect (pulling the Volume potmeter) is less desired then expected: it tames the volumes, changes the mid frequency and tames the overal feeling and push the sound has. The sound cuts less through the mix and the result is a somewhat broader range without the spikey mid emphasis. Different but useable.
Overal this amp is pretty decent in sound and volume. Using it in a small band coupled with a decent cab gives you enough volume to not get lost in the mix. I was surprised by the amount of volume I could get from this little unit; the volume also increased after the ‘cap mod’ as less power was needed to amplify that enormous amount of low end. The EQ is broad and with the limited controls yet a lot of different sounds could be made. I loved the added Mid control as with this the character of the sound really changed (and this is to me a missed feature on this amp). The amp is further quiet and noiseless and had great dynamics when teamed with a dynamic instrument.
The choice of the company to bring a real bass amp to the stage is very daring and yes, the choice of the filter is maybe a bit crude, but I have to applaud them in doing so! For me these amps are keepers and can do so much nice work in a band. Yet they require some mods and work to get them to work perfect. If you don’t mind doing this, you should get one!
pssst: I will tell you a small secret: I also have this very same amp in storage that needs soms work. Well, the same? It is an amplifier that looks exactly like this amp (enclosure, chassis, number of knobs, etc) but it is rebranded as a Vox amp. A Vox amp that should not exist. A custom amp? A real Vox amp? A prototype? More to follow!!
Links
Leave a comment