I love old amps! And this amp is pretty old!

Gibson, you know, that brand that produces a lot of great guitars and basses, also produced amps. In the 1940’s they produced beautiful amps to suit their guitars. And as it was the 40’s, amp designs were still pretty basic and new.
In 1947 the GA-25 was introduced; a single channel dual knobbed amp that uses two different speakers and has two 6V6 output tubes to give the player a staggering 12W of output power. In 1948 this amp was replaced by the GA-30: dual channel, three knobbed amp that used the same topology of the GA-25 but just added a couple of Watts extra out of the two 6V6 tubes. This amp also introduced the ‘Tone Expander’ switch, a switch in the negative feedback loop to regain your lows. This GA-30 was a winner and sold so well that it was reissued in a number of versions or was used as a bare essential in the design of other amps.


This 1950 Gibson GA-30 came in for some TLC but also because the ‘Microphone’ channel didn’t produce a lot of volume. It was also bearing the original two prong power cable making playing through it kind of a risk.
The circuit
From the front the Gibson logo is big and apparent so you KNOW you’re playing through a Gibson amp. The amp is set up to be put in front of you to compensate for the low wattage of the amp, presumably on eye/ear-level on a table. That means that the inputs are set pretty low on the bottom of the amp and on the back of the amp. Big (beautiful) knobs are used to determine the setting of all values and the amp has multiple inputs to amplify a full band: all instruments go into their own ‘Instruments’ input (three inputs available) and the microphone goes into the ‘Microphone’ input. This setup was pretty common in the 40’s and 50’s when most players in a band didn’t have their own amplifier. Eye catcher are the Jensen speakers consisting of a 12 and an 8 inch speaker. Controls are two individual volume knobs (for both channels one) and a tone controle that controls the tone of both channels. A ‘Tone Expander’ switch is present and switches the bass response of the amp; this design is linked only to the ‘Instruments’ channel.






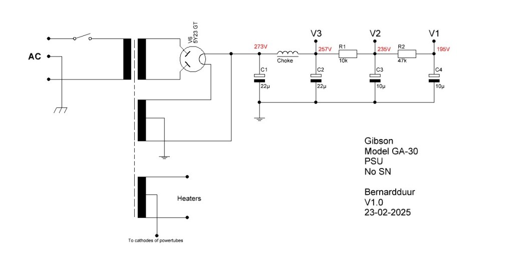
When opened up you see a beautiful made PTP (point to point) design where the tube sockets are used in a complicated matter to hold the various parts. Resistors hang from points and are supported on tube sockets or other parts. A lot of wiring goes around. And although this looks pretty chaotic, this is the reason these amps still function after such a long amount of time. When an amp is build correctly, it can withstand the use and abuse of a gigging musician. On the inside a choke is present and on the outside of the chassis there is a Power transformer. The Output transformer? That is located on the 12 inch speaker to make the wiring between the Output transformer and the speaker as little as possible. This was a common design in 40’s and 50’s amps, something we have abandoned since. The amp runs on two 6SJ7’s (pentode), a 6SC7 (triode) and two 6V6 power tubes (pentode). A 5Y3 rectifier tube is also present.




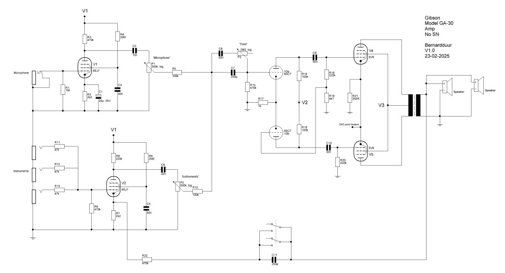
The schematic can be found online. Although these old schematics are mostly fitting the amp, amp builders did change te design from time to time. I’ve therefore traced the amp.


As you can spot in the schematic both channels use a pentode to amplify the low level signals of the instruments. For both the mic as well as the instruments a different design is used where the ‘Microphone’ channel has more gain / output due to the bypass cap on the kathode of the tube. Both channels feed to the same tone control which is basically a cap that can differ in size by turning the knob and thus determine the amount of bass that passes through it. The amp uses a very crude phase inverter to feed both powertubes in which the phase is inverted once, then twice regarding the path and which powertube. Both powertubes work in triode mode as screen and anode are connected to the same power supply. This was also pretty common in these type of amps as it improved linearity of the poweramp with the only consequence that you lost a bit of output power.
The fix
As this amp was dangerous and unstable I altered a couple of things:
- The two prong power cable was replaced by a three prong power cable.
- The death cap was removed
- I ‘secured’ the tube inverters output by adding two 1N4007 diodes as designed by R.G. Keen
- I replaced the electrolyte filter caps with some new caps
- I checked all bypass caps; only three tested well and could remain in the amp
- I found a faulty resistor that was replaced with a new one
After this the amp sounded again like it should: big, bold and strong!!







The sound
I love this amp! I generally enjoy playing through 40’s or 50’s amps but this amp just does so much more! The amp is strong in the mid frequencies and will pierce through the mix to keep you heard. I often make the comparison for the (much loved) Fender Deluxe Tweed amp that does the same thing in a different way: a direct guitar tone that is always usable and can’t be unheard.
On the ‘Instruments’ input the guitar sounds clear, apparent and useful. The mid frequencies are over apparent and make the tone of the guitar stand out. It sounds direct and fast; you can’t hide behind reverb wash of mid dipped tones. You get what you play! That directness is also pretty confronting as you can hear everything you do! On lower volumes the tone is clear and clean but with the volume cranked the amp starts to overdrive is a really nice way giving you a perfect combination of definition and a sweet creamy tone on a volume setting you don’t go deaf by.
On the ‘Microphone’ input the tone gets much gainy and also the overall tone of the instrument is bit more focused on the higher mid frequencies. The overdrive capacity of this preamp is different compared to the other preamp but also stands out more and is more piercing through the final mix.
Both preamps responds wonderful to the use of the volume and tone control of the instrument making the amp respond different and giving you so much more control in your fingers. This amp just asks for you to play with these extra controls to make YOUR sound heard. The tone control is functioning but also very limited and you can easily find a sweet spot for your instrument to remove the muddy low end but still have the amount of body you search for in the character of the instrument. The ‘Tone Expander’ works well with the ‘Instruments’ preamp only adding more dynamic and control to your input signal. The best effect is on a higher volume setting in which it cut’s the extensive low end and gives you more output signal as well as extra focus on your playing.
As I said, I love this amp! It does so much at the same time and the overall tone is just big and useful. Great for studio or live work but limited in output and options. A real work horse!
Links
Leave a comment