Sometimes you get some pedals you didn’t ask for. This GLX is one of these pedals that I got in a package deal with other pedals. I was intrigued: it looks like a Boss pedal, but which pedal is it modelled after? I dove in and got a good surprise.
(this pedal is also sold under different brands; GLX, Boston, Beta Aivin, Riot, GTX, Legacy, Play Tech, WSL and Groovin’. It was also sold in different enclosures. For more info check this thread on the Effects Database on this pedal)

On the brand GLX not a lot can be found. It can be associated with the brand Beta Aivin; the links I can find online for this brand all go to the website of Beta Three. It is a shame that this website has no information left on the brand; we can assume these pedals are build in China and look like clones of the famous Boss pedals. Of which pedal the DS-100 is a clone of, is unknown to me. Which pedal of the Boss line has four knobs and arranged this way?
A version of the manual of the GLX DS-100 can be found here.


The circuit
The pedal is housed in a metal enclosure with stiff feeling knobs and a size that mimics the size of a Boss pedal. The pedal has the in- and outputs on the side, a DC input on the top and has four knobs and a single footswitch to control the pedal. The pedal has controls for the amount of distortion (‘Gain’), EQ (‘High’ and ‘Low’) and the amount of volume it puts out (‘Level’). The footswitch turns the pedal on and off. By loosening the little thumb screw under the footswitch the pedal opens up and shows the battery compartment.
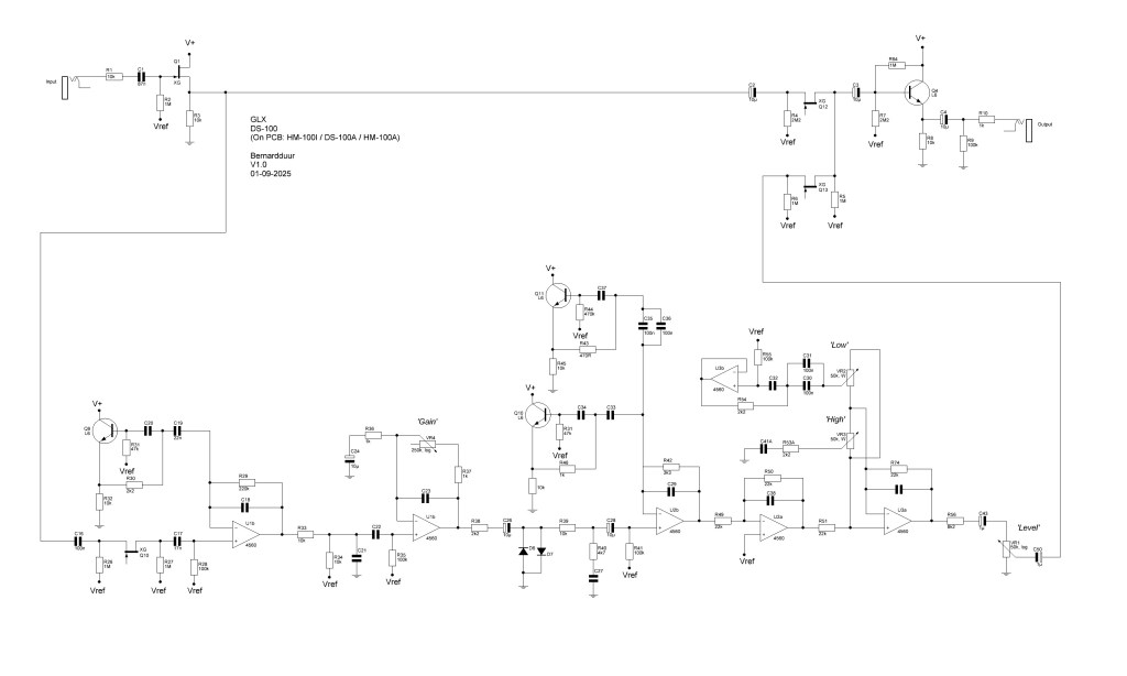
Opened up you can spot the pedals is made with SMD components on a single PCB. Holes in the PCB mimics the small PCB’s that are located on the jacks and the knobs. With wiring all parts are connected to each other; these wires are of a good size in both length and width and are quite sturdy. A momentary switch is located underneath the footswitch to turn the pedal on and off.
As you can spot the same PCB is used for the DS-100 and for the HM-100 (Heavy Metal pedal) but for the DS-100 some parts are not added to the print. On the back a single solder point is used to make the pedal work in the DS-100 mode: it fixes the continuity of the signal flow with the lacking parts.





As I could not find a schematic I traced the pedal:

As you can spot the pedal is a clone of the Boss MT-2 but without the EQ’s mid section. I assume the GLX HM-100 pedal is a clear clone of the Boss MT-2 but then with the mids section added. Some small changes were made to the circuit when compared to the MT-2 schematic on placement of the parts or voltage lines these parts are connected to. I’ve tried to measure most of the caps in the pedal as they didn’t have any info printed on them. Some caps I could not measure due to them being connected to ground (I assume). I think that for most caps you can replace their values with the ones in the Boss MT-2 schematic as can be found here.
The sound
When I first connected this pedal to my amp it reminded me of something I didn’t get on the first try. It is basically a gainy, shrill sounding pedal that benefited from adding some bass and cutting some treble (in my case) and with some emphasis on the higher mids section. The amount of gain can easily be changed and the pedal ranges from low / medium gain-ish sounds to full blown compressed saturation. After my trace I notice the similarities to the MT-2. And as I am not a full believer in the sounds of the MT-2 (but have played it a lot in the past) this pedal does something I felt my MT-2 didn’t do. Maybe it is the simplicity of the pedal or the fact you don’t have to juggle to turn the small potmeters…. When I place my MT-2 next to it the DS-100 does a better job into being just a decent distortion pedal that has the ability to add a lot of gain. Is it metal-ly? Not in my opinion as you have no real mid-scoop I associate with a lot metal sounds or have the ability to add that to the sound; the chugga chugga sound though it does well. The pedal is noise free and the EQ is set for some useful frequencies where the bass control adds a lot of BOOM and the treble just soften the sounds from it.
I kinda enjoyed the sounds from it but have no real purpose for a pedal like this, so I think I’ll pass it over to someone else. Just the fact that it is a adjusted clone of a known Boss pedal, a pedal that every guitarist has an opinion on or has played it somewhere in their life, kept me boggling. Who designed this? And on what purpose? was it a clear idea just to remove the mids section and sell it as a distortion pedal or was it a shortcut by using the same design for two purposes? I guess we’ll never know!
Links
Leave a comment