I got this pedal in for some TLC. It need to run on a normal guitar effects pedal power supply; let slide it away.

Goodrich is a USA based company that is most famous for their line of volume pedals mostly associated with the steel guitar community. The company started in 1965 with Olly and Curt Goodrich that kept the company running up to 2015; at this time Jim Palenscar and Kevin Ryan purchased the company. The company designed volume pedals but also other accessories fitting the steel guitar (and other guitar) community like boosters and preamps.
The Goodrich LDR-2 was released around 2000 and was the successor to the Goodrich LDR-1. It features the same kind of circuit as the LDR-1 but is considered an upgrade to the 1. In this article on Steelguitarforum the features of the LDR-2 are discussed.
The goal was to design a worry free volume pedal that wasn’t relying on potmeters or moving parts. Designing it worry free (of fail-safe) came to a design with two light-sources (one backup for the other) and a dedicated circuit to make the effect smooth and well sounding. The power to the active circuit was delivered through a DC jack on the back of the pedal but also models were released with an added adapter wire on the side or an extra DC jack on the side next to the inputs. The pedals runs on 18V but I am uncertain of the polarity of the DC; the pedal that came in had a different polarity compared to normal effect pedals (which turned out to be the main issue with this pedal).



The circuit
The pedal has two inputs and two outputs. On the underside of the pedal the jacks are explained (although on this model due to Velcro part of this is destroyed). There is a normal input (right) and a full frequency input (left). From the documentation online the full frequency input should bypass the adjustable tone control that is available on the underside of the pedal; this tone control only works with the normal input. Using the full frequency input should give the pedal a more transparent sound with increased treble and headroom compared to the normal input. There are also two outputs that are isolated from each other. On the body of the treadle is a small hole designed to show you part of the light-source. This hole lets you check if the pedal is ‘on’. On the underside you have extra controls for ‘Gain’ (adjusting the amount of volume the pedal should have when the it is in the toe-down position) and ‘Offset’ (controlling the amount of volume in the heel-down position). The feeling of the treadle can be adjusted by a piece of material (wood? plastic?) on the inside located right above the axle. By turning the screw you can make it press down on the axle which determines how easy the treadle can move. On the side a small screw is visible; this screw sets the tension of the spring that makes the pedal return to the heel-down position but also determines the feeling of the treadle when pressed down.


Opening up the pedal is quite hard. First you need to unscrew the bottom to access the holes on the underside of the pedal. There you can spot the in and outputs and the LED / LDR part already. To get access to the print you need to loosen the tension of the bar above the axle and the screw that keeps the axle in place. Also loosen the tension on the spring to the loosest position. Then you can easily slide out the axle from the side. Note that there is a place with two plastics washers (as noted by the writing on the underside of the pedal). With the axle removed you can remove the treadle and reach the inside of the pedal. Here you can spot the circuit board, the wires running from and to the in- and output and the separate LED and LDR boards.







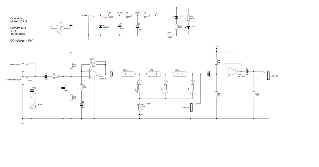
I traced the pedal and made a schematic:

As you can spot the circuit is made with a gain stage (which can be set with a trimpot) and an LED – LDR combo. The outputs are somewhat isolated from each other by a buffer. The effect works with a light-shield that is connected to the treadle This way the light falls on one set of LDR’s giving it the volume control it needs The color of the LED is of green.



The fix
This pedal came in to be run on a standard guitar power supply. I replaced the original DC jack with an isolated version so I could reverse the polarity of the DC making it run on a standard guitar PSU. I tried it on both 18V as well as 9V and on both voltages the effect was clear and useful. I didn’t hear a clear difference between 18 and 9V although the volume on 9V was slightly higher. Inside the pedal the 18V is changed to 12V so the 9V is also changed to lower. Maybe with higher gained pickups this lower voltage is a problem.
The sound
This pedal functions perfect. No volume loss, no issues, no noise. It is perfectly made with a big footprint and I love the extra’s that were added to the version 1. A simple effect but made with care. Great!
Links
Leave a comment