I recently got this unit in for some TLC.

As a bass player I adore envelope filters. On my own pedalboard an Emma DiscumBOBulator is always present and I was perplexed when I learned that this Emma pedal was modelled after the MXR Envelope Filter. Not that much info can be found on this pedal. Only can find two versions were made (one without and one with an LED) and that the pedal was released around 1976 and production stopped around 1983. As the potmeter codes of this pedal brings it to 1975, this should be an early version. The pedal is suppose to be a low pass filter.
As this pedal wasn’t that popular it isn’t associated with a lot of players, yet the sequels did much better! The Dunlop 105Q bass wah is inspired upon this vintage pedal although the CMOS inverter IC’s were replaced with normal op-amps and the envelope effect was removed and replaced by an effect that could be adjusted with a treadle. Also the above named Emma DiscumBOBulator, a very popular effect pedal for bass players, is a very close copy of this effect pedal. Last, Analogman also released a version that was close to the original version.
The circuit
The pedal is housed in a yellow-brown enclosure and has only two controls. A single footswitch turns the unit on and off. The controls are for ‘Threshold’, the amount of audio to trigger the effect and ‘Attack’ to determine the opening range of the pedal. No DC jack, only a battery strap is present. Jacks are placed on the side.
On the inside you can spot a beautiful made PCB with a tropical fish cap, various different kind of resistors and caps and three large IC’s that makes the effect. The other parts of the pedal are connected by colored wires that feed the PCB on the top of the PCB. The circuit was housed in a piece of foam that was completely destroyed by time.
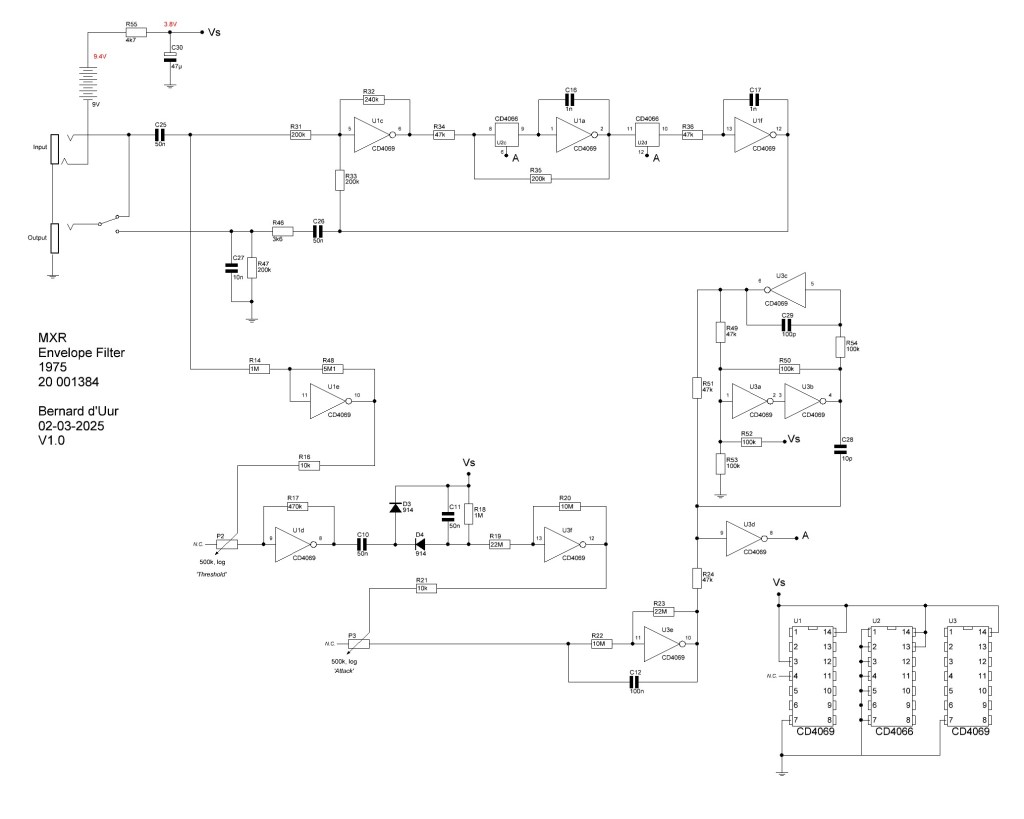
I’ve found good schematics here but also traced the pedal.

As you can spot the pedal works with two inverter IC’s and a single quad switch IC. Of the quad switch IC only two switches function; the other ones are disabled. The pedal works on a single 9V battery but the 9V is quickly transposed to a lower voltage that drives all IC’s and function. In all the schematic’s I saw, this wasn’t made that clear to me.







The fix / mod
This pedal came in for some TLC and for some mods.
- In this pedal the ‘Attack’ knob didn’t changed the attack of the effect. After a quick search I found that the 100n cap had a broken connection. After I replaced the connection the ‘Attack’ knob functioned again;
- I added an extra bit of volume by adding a 1k resistor across the 3k6 resistor (R46). R46 and R47 make a sort of voltage divider. With the mod the pedal is more equal of volume when turned on;
- I’ve added a DC jack in to eliminate the battery and added a DPDT switch for some true bypass-ness. I also added a 1M pull down resistor.
Other mods not done to this unit:
- The single feedback resistor in the filter section (R35) can be replaced by a potmeter to make the effect more apparent (as done on the Emma);
- The unused inverter (in the MXR tied to V+) can be used to invert the drive of the effect (from wah to haw, as done on the Emma);
- This pedal works better with a buffered pedal in front of it. These buffers can also be added to the pedal;
- You can increase the range of the filter by enlarging the caps C16 and C17 from 1n to a bigger value.
The sound
First to say: I love envelope filters! Both on bass and on guitar they can get a lot of use in my music. Placed before or after overdrive pedals give different kind of sounds and feeling to the use of these pedals. And as the market is swarmed with MuTron and Qtron envelope filters, this little gem can stand up to those common factors and add a lot of sweetness, mellowness and just some great funk effects. The sound is limited to the common ‘up’ effect: by strumming lightly the audio stays in the bassy area and by digging in the filters opens and gives you more treble. By adjusting the ‘Threshold’ knob the effect can be set for your specific instrument and various sounds can be gotten. Set is low for that sweet wah effects! Set is higher for a more filter effect that adds depth and movement to your sound. The ‘Attack’ knob is where the rest of the fun begins: the knob determines the speed of opening the filter changing the pedal from a slow wah effect on the lower settings to a razor-sharp stun effect when set higher. The tracking of the note is almost perfect in this pedal and on the higher ‘Attack’ settings the pedal responds like it’s glued to your instrument.
A beauty that is often overlooked but just fits in any rig! Go grab it out when it comes by!
Links

Leave a comment