Sometimes I get these pedals in that are clearly made by someone in a DIY fashion. No markings, no owner, just someone that liked to tinker with resistors and capacitors. Now this one came in:

The circuit and the sound
Unknown, no markings, only a small PCB made on stripboard. I determined one knob to be the input volume (‘Gain’) and the other knob to be the master volume (‘Level’). Hooked up to an amp the pedal sounds really gate-y with the gain set low but full-on blast fuzz when the gain set higher. The tone is rather piercing and cutting. Combining other pedals don’t work as both pedals start to behave weird.

I quickly traced the pedal:

As you can spot this pedal has some issues. Foremost the ‘Voltage Reference‘ (Vref) is connected to uncommon places in the circuit where I’d expect a ground connection. I also miss a cap on the input to block any DC (especially from this Vref).
So what is this pedal? From the design I expect it to be some schematic that was published in a magazine a while ago. These published schematics often had a dual power supply in which the opamp was fed a positive and negative voltage, usually made with two batteries. The middle of these voltages (Vref) is then 0V and is often a ground connection.
As for this pedal I expect the builder wanted to use only one battery, so a voltage divider was made to get a clear Vref. In this proces all ground connections were connected to Vref.
(If someone can find the original schematic please contact me)
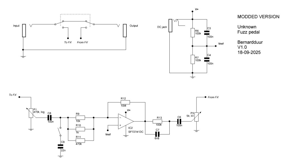
To fix this I added a single cap blocking the input DC, replaced most Vref connections to ground (except for the one on the non-inverting input of the opamp) and added a DC jack for clear power to the effect. The battery switch I changed into a tone switch to add some low end.


I also made a new schematic:

In sound the pedal improved. The fuzz sounds that I could get from the original are there but the gate-y sounds and weird behaviour with other pedals is gone. The sound is clear and still bright and cutting but the pedal is now much more dynamic and responsive to playing style and technique. The fuzz sound is pretty basic but able to push or cut through the mix and the added volume is very welcome. The added tone switch adds a nice mid honk to the sound giving it even more potential.
Now only to find the original schematic……..

Leave a comment