I was triggered when this cheap pedal came along. A clean control? Could this be a Voodoo Labs Sparkle Drive clone?

Harley Benton is since 1998 the house brand from Thomann, a German store for instruments and more. Harley Benton is made in various factories in China, Indonesia and Vietnam and makes instruments, amplifiers, accessories and pedals.
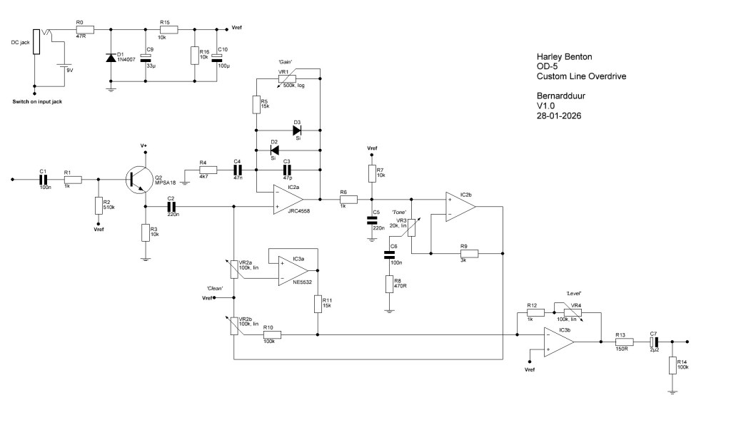
The OD-5, the Custom Line Overdrive from Harley Benton, was released in 2015 as the more complex overdrive pedal besides their Vintage Overdrive pedal that was released in 2011.


The circuit
The pedal is housed in a bigger aluminium box comparable to a phase 100 on it’s side. On the back are the connectors for the jacks and the DC jack. The pedal runs on 9V by an adapter or on a battery. Four knobs are on the faceplate that lets you control the amount of overdrive (‘Gain’), the EQ of the overdrive (‘Tone’), the amount of clean blended in the output signal (‘Clean’) and the output volume of the mix (‘Level’). The footswitch turns the pedal on and off.
The setup of a clean blend plus an overdrive pedal reeks like a Voodoo Labs Sparkle Drive clone (I’ve already made an article on the Sparkle Drive here). To check this hypothesis I traced the pedal.

As you can spot this pedal is an almost 100% clone of the Voodoo Labs Sparkle Drive. The only differences are in some resistor values; the resistor that sets the minimum gain is lower (R5, less gain on full CCW setting of the gain knob) and some small resistors in the audio path were changed to normal, available values (Voodoo Labs used not common values in some spots). If you compare both the schematics you can easily spot the differences. Harley Benton even used the same resdef as Voodoo Labs and the exact same transistors and IC’s. The unit is true bypass with a TPDT switch (not drawn in the schematic) and has no pull down resistor on the front just like the Voodoo Labs version (but this Voodoo Labs version had a very specific switch IC that didn’t need a pull down resistor). Expect some popping!
The pedal is well build with through hole parts, big greenie caps and original JRC IC’s. Except for all those jumpers I can’t find any issues.



The mods
As this pedal follows the basic topology of a Tubescreamer, most mods can also be performed on this pedal. Some ideas:
- Change the diodes to other types. Or add a switch to change them on the fly.
- Tune the frequency of the pedal by changing the cap to ground at the inverting input of the opamp (C4). By enlarging the cap more bass gets in the clipping circuit.
- Change the tone caps (C6) for a different tone reach
My best mod on this pedal is the bass player mod. This mod, made famous by Fulltone in their Bassdrive pedals lowers the clipping frequency to bass specs and make this pedal useful for bass players. The clean blend is very useful for bass players too, so this pedal would be ideal! For this mod change C4 to 220n (or just add 180 – 200nf parallel to the original cap)
The sound
What can I say about it? Compared to my Voodoo Labs Sparkle Drive this unit is exactly the same sounding except for the gain; the Harley Benton OD-5 Overdrive has less gain on the lowest gain setting, something that works well in this pedal.
It is a well made pedal, quiet and looks good! A true competitor of the Voodoo Labs for a fraction of the price.
Links
Leave a comment