Another unknown pedal from an unknown builder. I found this video‘s on Youtube from (I think) the original builder. No other findings on the internet
If you are the original builder and want to add more info, please contact me!

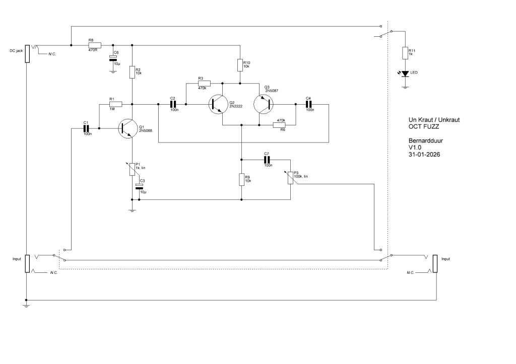
The circuit
The pedal is housed in a standard box with a beautiful faceplate giving the pedal it’s name. The jacks are on the back; a DC jack is on the right side next to the footswitch. This pedal only runs on a DC adapter (no battery strap). The pedal has controls for the gain of the fuzz (left knob, no markings) and the volume of the effect (right knob, no markings).
On the inside is a beautiful crafted PCB with three transistors. The layout looks pretty solid and neat. It is simple and yet looks really well made.


As I couldn’t find any schematic I traced the pedal

As you can spot this is a fuzz build around three transistors (two NPN, one PNP) that are arranged like the known transistor octave fuzz like the Shin-Ei 6Tr and 8Tr pedals, but then only a small part of it. The addition of the PNP transistor gives it a different sound that work good in this design.
A keen eye spots that this is a clone of the Push me Pull you circuit designed by Tim Escobedo. Tim designed a lot of very extraordinary circuits that were available on the internet. In this post he comments on these circuits. Here is a Reddit post on this pedal with a lot of explanation on how this pedal works.
For more work of Tim check this thread
The sounds
It sounds like a decent octave up fuzz. There is character, volume and gain. Works best on the neck pickup but is also available on the bridge. Little noise and a good piercing tone with enough volume. I enjoyed the effect!
Links

Leave a comment