I tried contacting VanAmps before sharing this information but all the emails I send out weren’t answered. I don’t know if the company still exist; their website has been offline since 2025 and the website was cleaned thoroughly since 2018; on their Facebook account the last posts were from 2016. If you want to add information or just come in contact with me, use the contact form in the ‘About me’ section.
I got this pedal in as it was broken. No lights, no sounds, nothing.

VanAmps is USA based company in Minnesota that was found by Tim van Tassel (sounds Dutch) on building reverb products. Tim was an independent audio serviceman and noticed that the products he fixed were of low quality; he then vowed that if he ever puts something on the market it should:
- Sounds like no other product
- Looks like no other product
- Last like no other product
(this could be found on the original website, now only available through the Waybackmachine).
Their reverb products were produced per 2003 and multiple models were available in multiple colours. On the website in 2018 only the Sole-Mate was available, the other models were discontinued. I found that VanAmps collaborated with Heritage Sounds in the past as can be found here. Their reverb products were a success and were often talked about on forums but the last couple of years it is quite silent around brand.





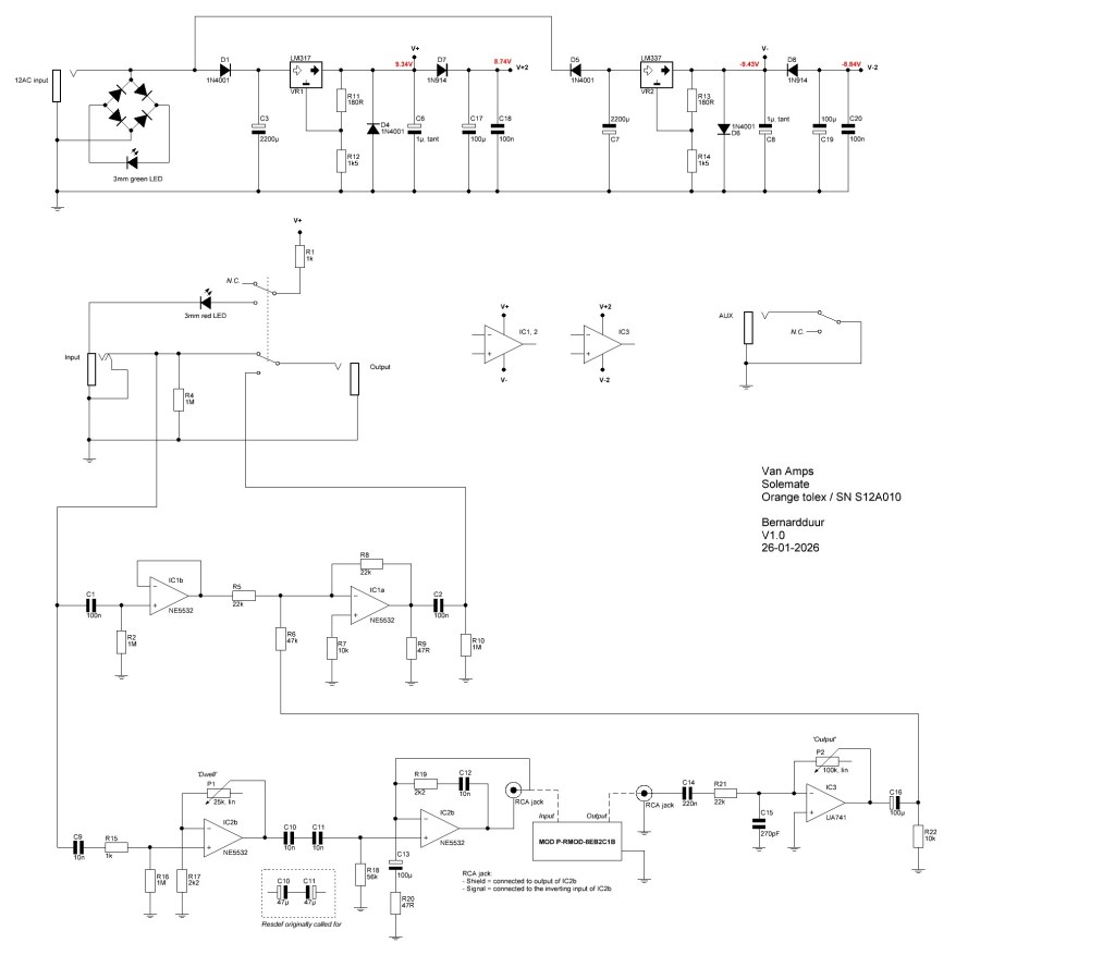
The circuit
The pedal comes in a bright orange enclosure that is sized like the inside MOD reverb tank. On the faceplate two knobs control the strength of the reverb (‘Dwell’) and the output volume of the effect (‘Output level’). Two footswitches are available: one to switch the pedal on and off (‘Reverb in/out’). The other switch (‘Aux switch’) lets you connect anything switchable with a latching footswitch (like an amp, another pedal, etc) through the Aux jack. The input of the pedal is located on the bottom of the pedal and the output of the pedal is located on the top of the pedal. The pedal is fed with a 12V AC adapter (no batterie(s)).
When opened up you can spot that most of the room inside the pedal is taken up by the reverb tank. In this pedal a MOD 8EB2C1B tank is present. Two PCB’s are present on which all the audio processing is done.









As there was no schematic available I traced the pedal:

The pedal is fed with a 12V AC power supply that puts plus and minus 9V on the IC’s. A big part of the PCB is taken in by a circuit to stabilise the power supply having enough power to feed the audio circuit. The reverb is controlled by the Dwell knob (input gain of the reverb) and the volume knob; the circuit to feed the reverb tank is uncommon but works perfectly!
The fix
The unit came in not working. No lights were lit when the adapter was connected. In the end the adapter was faulty and did not produce any current anymore. After I replaced the adapter with another 12V AC adapter (>125mA) the pedal came back to life but no real reverb sounds were available. I quickly noticed a loose resistor on the footswitch; after that was connected all reverb sounds returned.
The sound
These kind of pedals work perfectly! They add a great sounding reverb to any setup by adding the sound of a real reverb tank, just like in an amp! This pedal is no exception: I combined this unit with a lot of different amps getting great results in adding depth and air-y-ness to the sound. The circuit is noise free and the usage is simple with only two controls.
Using a real reverb tanks also have downsides. The size of the pedal is HUGE due to the size of the tank, so this pedal takes up some more room. I personally don’t mind, but the success of the mini sized pedals tells me otherwise. Also, the usage of a real reverb tank can induce noise when placed next to (or above) a power supply. Placement though is key! Last, I hoped the unit was capable of some more versatility. Yes, it is a nice reverb sound but it is too neat. No real overdriven reverb sounds, no bass-heavy reverbs, just the same. Now most reverb sounds from this pedal sound alike and for such a HUGE pedal, that is a decision you have to take if that is enough!
Links
Leave a comment