I got this pedal in for some TLC; the owner also needed an LED to see if the pedal is on. In the sonic mayhem of some bands the extra attention to what is on or off can be crucial.

In 2020 Zvex (and it’s builder / designer Zachary Vex) celebrated their 25th anniversary of the brand being very successful on the pedal market. With the Octane being the first pedal Zachary build and designed, it soon was followed by something new. The fuzz factory. It started with the idea to build something new, something fuzzy. And with some transistors he ‘found’ in a surplus store, he made the basic idea of a fuzz pedal. But as these transistors were not capable of getting into fire spitting territory, he added a small input booster, a bit like the EHX LPB-1, to drive the transistors into sonic glory. And that was enough. Or was it? As it was now packed with fuzz and gain, the pedal started to make a lot of weird noises on it’s own. So he took away a couple of fixed resistors and swapped them with potmeters to get within more stable and capable fuzz reach. And there the fun began.
Because now he had a fuzz with extra knobs that really didn’t have a good description. At first he had the idea to try out settings and later substitute the potmeters with fixed resistors, but his friends thought otherwise. They advised him to keep the knobs, as it made the pedal really versatile! And look: an idol was born. (from this article in GW)
Somewhere after the creation of the Fuzz Factory, the Fuzz Probe was designed. In this pedal, a regular Fuzz Factory was equipped with a large copper plate that responded to your touch and would alter the function of the ‘Stab’ knob. This way the pedal’s whining theremin sound could be kind of controlled.
The circuit
The pedal as pictured comes from 2004 and has a beautiful hand painted box. The whole enclosure surrounding the aluminum box is connected to the pedal box. Opened up you can spot the original Fuzz Factory PCB together with a new, small PCB for the Probe function.




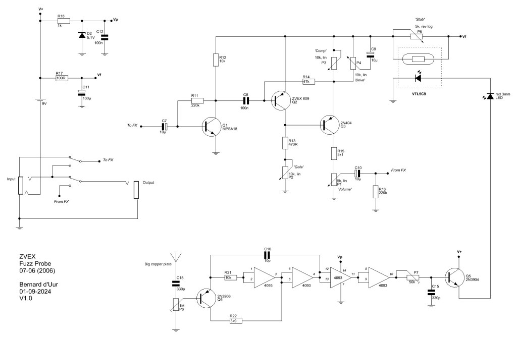
I traced the pedal;

This pedal is similar to the known schematics of the ZVEX Fuzz Factory. The input transistor is a MPSA18; a high gained transistor that is different to the transistor that is often traced into this pedal, the 2N3904. The germanium transistors look exactly alike but are noted differently; one is a ZVEX branded ZVEX 609 transistor, the other one is a 2N404 transistor. The 2N404 is a known PNP germanium transistor that is often found in commercial Fuzz pedals. I wrote on it a while ago when discussing the Fuzz Face clones from the cheap pedal companies as can be found here. As both transistors look really alike, and the 2N404 was still in production at that time, I guess that this is the ‘Mystery’ transistor (sometimes rebranded) that can be found in Fuzz Factories.
The probe circuit has effect on the Fuzz Factory circuit by a Vactrol (VTL5C9). A small LED was added to the front so you can spot your effect on the probe.

The probe circuit follows the schematic I traced a while ago when tracing a different version of the Fuzz Probe. This version didn’t have the markings on the IC sanded down, something you can spot in this version of the probe. Two trimpots set the inner working of the probe and can be altered by the holes in the bottom of the pedal.



The sound
The sound of the Fuzz Factory is quite common known as a very versatile fuzz. And this fuzz probe is just that! The Fuzz Factory part is a really versatile fuzz with a lot of controls that do ‘something’. The ‘Volume’, ‘Drive’ and ‘Stab’ controls are the easiest to explain; ‘Volume’ controls the output volume, ‘Drive’ is the amount of gain and the ‘Stab’ function controls the operational voltage of the pedal. Lowering the voltage of the fuzz pedal results in oscillation giving the pedal its known theremin like sounds when a note is played. The other two controls ‘Gate’ and ‘Comp’ really do ‘something’ fitting the description as mentioned above that parts of the fuzz were replaced by potmeters. This way all controls interact with each other and produce all kind of nice, weird or common fuzz sounds. The gain of the fuzz can be quite high giving it the ability to fill up the mix smoothly. Luckily the fuzz can also be tamed to be more controllable and musical. I think this is also the reason why this pedal can be found on so many pedalboards.
Then the probe was added. In the off position (not touching the plate) this extra probe has some control on the sound of the Fuzz Factory. The overal sound of the fuzz is much more tamer compared to my other Zvex Fuzz Factories. I notice this most in the ‘Stab’ function. Where the ‘Stab’ function on my other units are ‘uncontrollable’ and wild, in the probe version the ‘Stab’ is much more controlled and tame. It adds much more control to the effect and shape the sound of the fuzz but at the same time the wildness of the effect was such a nice feature. The probe adds a lot more versatility to the fuzz pedal as it controls the ‘Stab’ function by touching the plate. Also hovering over the plate with my bare hands do something and with the right setting of the ‘Stab’ knob you can control the height of the pitch by closing in on the plate or moving away. The added LED lets you see the effect of your touching: hovering makes the LED glow dim and touching turns the LED on full. Clothed the plate function too but the max effect can be gotten with bare hands or feet. Adjusting the trimpot on the underside adjust the way the plate responds to that touch and how much effect is should have.
Overal a great sounding fuzz with something extra. The way the probe works give some extra effect to a single control of the fuzz but, as the fuzz is really interactive, controls the overall sound of the fuzz. A nice touch for a limited addition that can really make the effect stand out. I like it!
Links:

Leave a comment