The EHX Small Stone is next to the MXR Phase 90 one of the most known and common phase pedals out there!

The Small Stone was created in 1974 by David Cockerell, a former employee of EMS. He worked also on the EMS Synthi Hi-Fli that was released in 1971. The Hi-Fli was a multi-effects unit that became popular by David Gilmour. In this multi-effect there was a phase-shifter that mimics the basic circuit of a phase-shifter nowadays.
The circuit
Yet the Small Stone is different to most phase-shifters. As most phase-shifters use an opamp and a transistor / FET as a phase building block, the Small Stone uses an OTA (Operational Transconductance Amplifier) as it’s main building blocks. This way of producing a phase effect was more expensive (as you needed four dedicated opamps) but the matching of parts, common in FET based phase-shifters, was not needed. The Small Stone uses EH1048 OTA’s; these EH1048 are home branded OTA’s (and for more info on these IC’s check here). A short lived model of the Small Stone was released with LM13600 OTA (a double OTA in a single enclosure).
The Small Stone uses four OTA’s to make a four stage phase-shifter, just like the Phase 90. The color switch adds a feedback loop to the circuit when switched to the ‘color’ setting but also alters the LFO of the circuit making it slower and deeper. The result is a more over the top phase effect that can hardly be unheard.
EHX Small Stone – Version 1
Version 1 of the EHX Small Stone was designed and released from 1975. It is different compared to the later versions of the Small Stone. A good schematic can be found online. The date code of this pedal makes it from 1975.
On Freestompboxes.org was a post on a unit that had a different chipset; not the EH1048 but also EH10368. This is the only info I could find on this.






I traced this model:

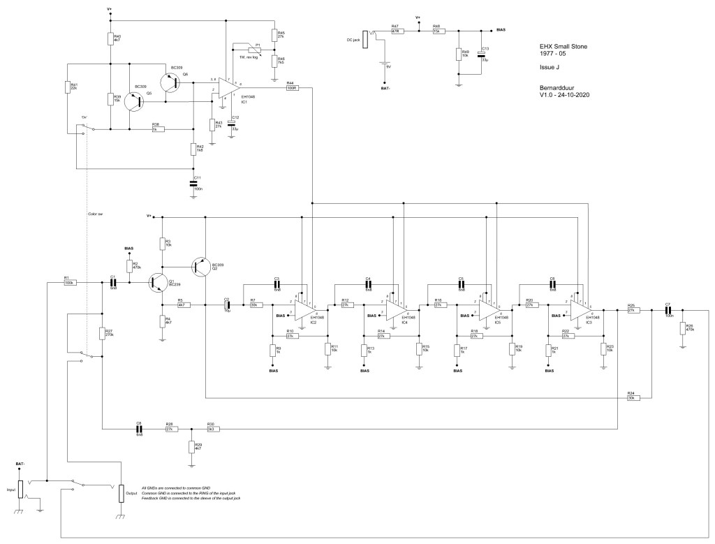
EHX Small Stone – Version 2
Version two is the most common version of the Small Stone and is noted as the Model J; I don’t know if there are models A-I in the past. Most schematics on the Small Stone are from this model and can be found online. Most reissues are based upon this model. The date code on the potmeter makes this pedal from 1978.







I traced this model;

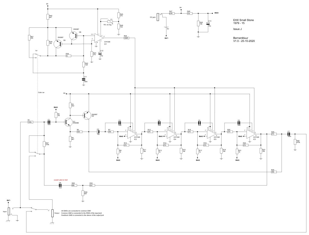
EHX Small Stone – Version 3
Version 3 of the Small Stone only differed in the case. EHX went from the bare case with letters to a more colored case. This case is later used for the reissue and with this a quite common sight on pedalboards. The date code on the potmeter makes this a pedal from 1979.






I traced this model:

As you can spot the schematic remains similar. Differences made are mostly in the LFO (between the first model and the latter). On the 1979 unit you can spot a difference in red; EHX was known to replace a value that was not in stock with a similar but different value. Maybe that happened here…. It is a unique way to make two individual units sound similar and at the same time different.
Other differences you can spot are the model transistor and the input impedance.
The mods
- The most common problem with the Small Stone is the volume loss when the effect is switched on. With the color switch engaged the volume loss gets bigger due to the feedback loop. Problems when correcting the volume loss is oscillation when the color switch is engaged; as you increase the volume you also increase the ability to oscillate. GGG (General Guitar Gadgets) did a page on modding the pedal to full volume specs. Check it here
- As most of these vintage pedals aren’t true bypass some tonal loss will occur when switched off. Add a DPDT / TPDT switch to the unit and wire it up as a true bypass effect. This page from AMZFX is great in explaining how
- A LED can also be added when the unit is made true bypass. When using a TPDT you can use one set of lugs to switch the LED on and off.
- Most model J’s have limited power filtering in the first stage. I encountered some problems with switching power supplies; with these supplies the pedal started to make a ticking noise and sometimes just a humming noise. This is easily fixed by added a 47 – 220uF cap to ground after the 470R resistor in the power supply.This mod is not needed in the V1 version.
- Bright mod: change the 10u after the input stage (transistor stage) to a smaller value. 100n works perfectly. You can find a schematic in this Reddit post.
- Uni-vibe mod: you can make any phaser sound more like a Uni-vibe. This can be done by altering the caps in the phase circuit. In a phaser all caps are equal of value. In a Uni-vibe these caps are all different placing their focus on different part of the spectrum. You can change all caps but you can also add a 4PDT switch to switch all caps on the fly.
In the Small Stone the caps are all 6n8 (around the EH1048); you can swap them with 1n, 10n, 470p and 4n7. You can find a schematic in this Reddit post. - Some minor or other mods can be found in this Reddit post.
The EH1048 IC
The original EHX Small Stone pedals uses EH1048 IC’s onboard. Read more on this IC here.
The sound
These models are a great representation on how the Small Stone evolved over the years. The effect can be heard on numerous records in various styles. By adding a depth switch the company designed two usable sounds, one transparent and one very apparent that both serve a same but different approach.
With the depth switch off (or down), the effect is wide, can carry a lot of music styles and fill in those gaps you sometimes need. In a slow speed it becomes more a filtering effect for the more slow songs and at higher speeds adds that shimmer we sometimes need. With the depth on (or up) the effect becomes unmissable and an effect on it’s own. At this setting the effect puts the instrument first in the mix. On both settings the phase effect is wide and luscious as it fades from one setting to the next. It is noise free and accentuates the character of the instruments used although a guitar tends to sound best through them.
The only problem remains the volume drop and although you can mod the pedal it will never sound exactly the same as the unmodded pedal.
My favourite is the V1 Small Stone. It is more fluent, more wide sounding and more luscious compared to the other versions. Yet, this version has the widest speed setting on the potmeter making choosing the right tempo quite hard. The newer versions (V2 – V3) are much more simple in use and still have a wide enough speed range (but miss those extreme settings).
A classic!
Links
Leave a comment