I simply love envelope filters. The way they respond, just stand out in the mix and deal with dynamics, I think it’s awesome. The Emma DiscumBOBulator is one of those favourite envelope filters I own. From one of my former blog entries, the one about the MXR Envelope Filter, I got a lot of requests to do the Emma in a similar way (as it is a clone of the MXR). So here to add some wah to the mix!

Emma Electronics is a company that came to light in Århus, Denmark. There, Jan Behncke, music store owner and vintage tube amp lover, got a quest on making the best envelope filter ever produced to mimic the tone of Pat Martino. He used his old MXR Envelope Filter as a standard and designed the pedal around it: the DiscumBOBulator was born. The second pedal this builder designed was a compressor (TransMORGrifier) and in 2000 these two pedals were premiered on the Frankfurt Musik Messe. It was a hit and started the brand being a real dedicated and interesting new player on the market. After these two pedals other followed and still new models are designed and produced all with the same witty and weird names we began to accept being part of Emma Electronics style.
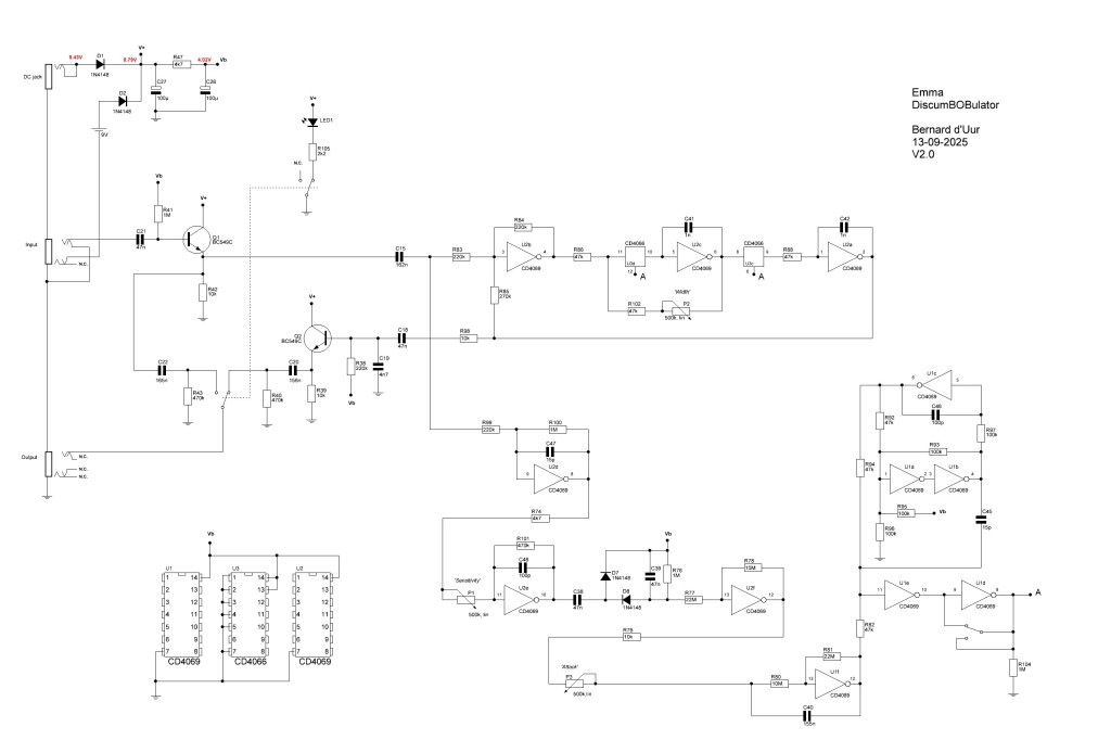
In 2017 V2 was released of the Emma DiscumBOBulator. This new version differed from the older version in a bigger range and the addition of switchable a 10dB clean boost feature. In 2024 the Emma DiscumBOBulator V3 was released. This model is nearly identical to the V2 model with the addition of a ‘Side Chain input’, an input to control / trigger the envelope from another source then the instrument input. In this blog I will focus myself on the V1 model.

The circuit
The DiscumBOBulator is housed in a beautiful orange box with three knobs, a toggle-switch and a footswitch. On the back of the pedal is the location of the in- and outputs and the DC jack. The pedal runs on 9V by adapter or an internal 9V battery and draws less then 7 mA. The envelope is controlled by knobs for ‘Sensitivity’ (basic strength of the input signal) and ‘Attack’ (how quick the envelope should respond to the playing). The ‘Width’ knob controls the feedback of the envelope determining the sharpness or amount of the effect. A little switch regulates the drive of the effect: it can go up (‘wah’) of down (‘ahw’). The pedal is not true bypass; the signal always goes through a buffer first and is switched between the clean buffer output or the effect output.




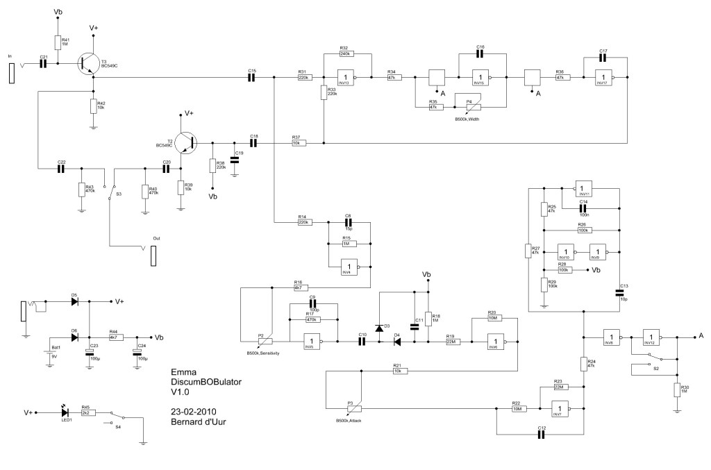
When opened up the PCB is made with through-hole components of which most are sanded off. I already made a schematic in 2010 that is often shared on forums:

I traced my own unit and determined the missing parts by removing the parts and measured them:

As you can spot the circuit is very close to an original MXR Envelope filter. You can check the schematic here. The changes:
- A buffer was added on the input; the MXR did also sound better if it was preceded with a buffer or buffered pedal;
- A buffer was added to the output of the effect. This will cure the volume problem and adds stability to the signal;
- The fixed resistor across the second inverter was replaced by a potmeter giving you control over the feedback in the pedal. This is made into the ‘Width’ knob
- The unused inverter (two CD4069 IC’s give twelve inverters; only eleven inverters were used in the MXR and one was connected to V+ to stabilise the unused one) was used to give you the ability to switch the drive of the pedal.

The sound
The Emma is modelled after the MXR Envelope Filter so all the sweet words that I have given to the MXR will fit this model also; it also surpass the MXR by miles! The effect can be used with both bass as well as guitar and the setting of the ‘Sensitivity’ knob together with the ‘Width’ knob determine the effect you want it to be. Set the knob low for a sweet low pass wah effect that will fit both guitar as well as bass perfectly and set it higher for a more vocal percussive effect on your instrument. The effect is noise free and responds ultra fast to any picking or plucking style you desire to have. With this response the effect of the extra dynamics you add to your playing style is easy and controllable so it makes the effect stand out even more. I really enjoyed the ‘Attack’ knob as it changes the effect from a slight responding wah effect to an ultra fast filter type effect in which both use usefull and good sounding. Inverting the drive also gives you other ways to express your instrument, something the MXR lacks.
I LOVE this effect and enjoy the fattyness and response it gives me. For me it is a keeper that travels from one pedalboard to the next. Maybe it can be also this for you!
Links

Leave a comment