I got this 2004 Menatone The Blue Collar in for some repairs. The unit sounds off with a slight misbiased sound that doesn’t respond to any controls.

Menatone started in 1996 with building pedals. Their first pedal was the Red Snapper (check my post on thus pedal here); later the Blue Collar Overdrive followed. This pedal added some more gain to the equation and gave players sounds where the Red Snapper stopped. The Blue Collar was produced in approximate four versions. This TGP post sums up the differences between the models from the outside.The pedal was produced in the famous PTP style print but also in PCB versions. Nowadays you can order a PTP version again from Menatone.

The circuit
The Blue Collar is housed in a beautiful blue box with four knobs and a single footswitch. In- and Outputs are located on the sides and on the top the DC jack is located. As this unit is an overdrive pedal, it has controls for the amount of overdrive (‘Gain’), the EQ of the overdrive tone (‘Tone’ and ‘Pres’) and the volume of the overdrive (‘Vol’). The footswitch turns the pedal on and off. It can be run on a 9V DC adapter but also on a battery.
When opened up you can view the inside of this pedal that is a pure art-form; the pedal is made on perfboard but made with eyelets as can be found in vintage and boutique amplifiers. On these eyelets the pedal is built with through hole components and jumpers on the underside of the pedal. With long wires the potmeters are attached to the circuit board.


A schematic floats around on the internet and can be found on this post on DIYstompboxes. For ease I’ll add it to this blog but I don’t know the original tracer or owner of the schematic (and can’t give him credits on his work). If you know who made this please contact me and I’ll add that to the schematic / text.

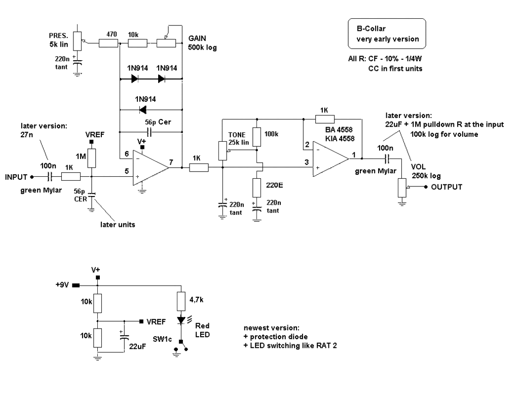
As this schematic does not match the components you can find on the circuit board of this version of the pedal I traced the pedal:

As you can spot there are a couple of differences when compared with the above named schematic. What is most prominent is the choice of opamp, the quite large input resistor, the orientation of the clipping diodes and the FET booster on the output.
The circuit mimics that of a Tubescreamer with some components value change, the loss of the input buffer (and switching part) and the addition of the ‘Pres’ knob that alters the frequency response of the opamp but also alters the gain response of the opamp. The addition of the FET booster on the end of the pedal feels weird: why was it added? The original circuit should already have enough volume. Or where they looking for some other colouration by adding this FET? I asked the people at Menatone for this:
Some one was definitaly messing around with that one. the diode correction you did is the right way. early Blue Collars were quiet without the extra fet stage. the extra stage was added in the early to mid 2000s with the introduction of the original fish factory pedal. the blue collars since around 2004 or 5 have had the extra fet stage
The fix
The pedal sounded a but misbiased, mostly in the lower notes. When a chord was played it wasn’t as apparent and with low gain settings the effect was quite little. As you can see in the schematic the orientation of the diodes is off. Instead of clipping different parts of the waveform only one part works and the other part of the waveform isn’t clipped in the same matter. This resulted in the misbiased sounds the owner was hearing. So was this a choice made by Menatone or did someone just did a bad job soldering and overlooked this error? We will never know! When D4 was reversed the pedal got working correct again!
(also note that the backplate is off; the serial number is for a Red Snapper pedal (RS) and not for a Blue Collar pedal (BC). Did they really mess this up???)

The sound
As this pedal mimics a Tubescreamer I was expecting a much more Tubescreamer-ish sound.
Before the fix the pedal sounded a bit off. Single notes with low gain sounded just fine but when some gain was added the pedal would sound misbiased or gatey. It could be a feature as it added some different grit to the sound but mostly, to me, it was annoying.
After the fix the pedal came back to life. It adds a beautiful layer of gain and grit that responds to your playing style in a very musical way. The EQ is more set towards the higher regions of the spectrum to accentuate the used amp further. The ‘Pres’ knob is a welcome addition as it would give you control over the overdrive spectrum the pedal would add. Set low the pedal was of lower gain and the EQ shifts to the lower spectrum of the mids frequencies. If you’d turn the knob up the amount of higher mids frequencies came to life giving a more cutting sound to the pedal. The extra amount of gain is easily controllable by lowering the available ‘Gain’ knob getting it back to the sounds you’d wanted. The extra FET booster adds some volume; I also tried the pedal without the FET booster (simple rewire) and that gave more then sufficient output. My best guess is that this was a (short run) choice by the builder to add some extra volume to the sound OR to add some FET colouration to the signal. Luckily the extra volume is controllable by the volume knob!
Links

Leave a comment