This unit came to my door for some TLC!

Royal was a Japanese effects builder that kept production up next to effects giant Shin-Ei that released effects pedals under multiple names (made for multiple countries). In this post a part of the history of Royal is explained, although the information is pretty limited.
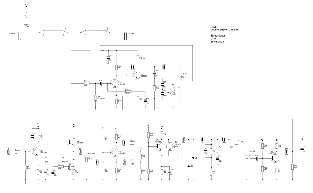
This Royal Double Effects Machine combines the Royal Fuzz Box (Royal TF-1 or Royal RF-1) with a Royal Effects Machine (Royal RC-1) into a single unit. Both effects were also available as individual pedals.




The circuit
This Royal Double Effects Machine is a HUGE pedal with three footswitches, a single toggle switch and a treadle. The In and Output are located on the top of the pedal next to three knobs that control the fuzz effect’s gain (‘Expander’) and volume (‘Fuzz vol’). The last knob controls the volume of the Effects Machine (‘Cry vol’). On the face are switches to turn on the fuzz effect (unlabelled), switch fuzz tones (‘Fuzz tone select’) and turn on the Effects Machine (‘Cry Select’). The treadle controls the wah effect of the Effects Machine. The pedal runs on a single 9V battery; the power need to be turned on by the toggle switch.



A fuzz schematic was provided by JC Maillet that examined some Royal Fuzz’ on his bench and made a schematic. More info and pics can also be found on this Freestompbox post. On Dirtbox layouts a schematic of the Effects Machine is provided.
Because the values of this unit differed from the available schematics I traced the pedal.

As you can spot the Fuzz effect follows the known schematic of the Shin-Ei 6Tr fuzz pedal that was sold under numerous names and versions; the best known version was the Univox Superfuzz and the Shin-Ei Fuzz Wah (I’ve written on this pedal in the past; read it here). Yet there are some differences that makes this pedal stand out from the rest.
The Effects Machine is a new take on the well known Wah pedals of the past. Inductorless wah pedals don’t have a great following so this is no exception yet the combination of a Fuzz Face type effect with wah capabilities makes me interested!
The fix
This pedal came in not working properly. As you can spot from the pictures most soldering connections off-board were poorly done or loose. I resoldered the most of the connections and cleaned the switches. This made the fidelity of the guitar (or bass) signal come back and let the effects do their work properly. I did found most electrolyte caps leaking so I replaced all 10u caps. After this replacement the effects started to work properly. Last thing I replaced were the potmeters as most potmeters were crackling or not working properly. Cleaning had no effect so I replaced them with some proper potmeters.
The mods
To make the pedal work easier I added a DC jack to the side of the pedal. This way the effect wasn’t limited to battery use.
When I started to examine this pedal I noticed that the wah effect was vibrant, overdriven, LOVELY! I LOVED that wah tone! So full of dynamics, gain, an abundance of volume and a great tone. Then I found online that most people called this wah effect tame, boring and not so great.
Huh??
As you can spot on the schematic the input of the wah effect is reduced by a voltage divider (47k + 1k to GND); on this unit the 1k to ground was in place but broken. When I replaced the 1k resistor back to the circuit the wah became tame, all the volume went away and the effect became more ‘standard’; boring? By replacing the 1k resistor with a higher value (or remove it altogether) you regain that overdrive, that gain, that sparkle that is easily controlled by the available volume control.
Hmmmm, pedal idea? I’ll think about it.

The sound
I love these type of fuzz boxes. The pedal looks crude and that is also the vibe I get from this unit. A crude, rusty fuzz that splatters all over the spectrum. It sears, it roars and it dirts. It is less loud compared to other Superfuzz-esque pedals but has THAT tone that makes these pedals so great! And it does more. Where in the standard Superfuzz the gain just adds splat and gain, in this pedal the gain (called ‘Expander’) is dynamic and changes the overal character of the fuzz. It even controls the amount of octave hidden in the gainy sounds. Both fuzz settings are different and useful and also in this the pedal sounds different compared to all those Superfuzz-esque pedals. There is more bottom end, more body in the sound, just something extra.
But the real fun begins with the wah. And although the wah is different compared to other brands (or known wah pedals) it adds something extra to the equation. In stock mode the wah is useful, sound really wah-y and fills that spot a decent wah can fil. For me the fun begins with the mod as mentioned above; the dirty wah breaths life into any setup and can be considered as something special. It simply worked for me. Maybe I should remove the 1k…… hmm, I’ll ask the owner.
Links

Leave a comment